I can't get ethernet RMII interface to work on custom hardware with an IMX6Q and a LAN8720A.
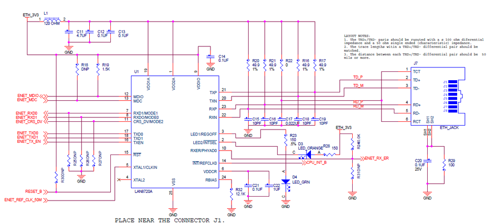
Here are my schematics:


I have made the following changes to u-boot and the kernel. (Following Fugan Duan's patches Re: iMX6 RGMII + ENET_REF_CLK/ENET_TX_CLK)
dtra3 is the name of my custom hardware.
Here I'll just show my changes to u-boot to make the RMII interface work. I'm using GPIO 16 as clock output for the phy.
------------------------------------------------------------------------------------------------------------------------------------------------------------------------------------
u-boot/board/freescale/mx6q_dtra3/mx6q_dtra3.c
#define DTRA3_FEC_PHY_RESET IMX_GPIO_NR(6, 7)
#define ANATOP_PLL_LOCK 0x80000000 /*change 1*/
#define ANATOP_PLL_ENABLE_MASK 0x00002000
#define ANATOP_PLL_BYPASS_MASK 0x00010000 /*change 3*/
#define ANATOP_PLL_PWDN_MASK 0x00001000 /*change 2*/
#define ANATOP_PLL_HOLD_RING_OFF_MASK 0x00000800
#define ANATOP_SATA_CLK_ENABLE_MASK 0x00100000
#define ANATOP_FEC_PLL_ENABLE_MASK 0x00002000 /*change 4*/
static int setup_fec(void)
{
u32 reg = 0;
s32 timeout = 100000;
/*
* get enet tx reference clk from internal clock from anatop
* GPR1[21] = 1
*/
reg = readl(IOMUXC_BASE_ADDR + 0x4);
reg |= (0x1 << 21);
writel(reg, IOMUXC_BASE_ADDR + 0x4);
/* Enable PLLs */
reg = readl(ANATOP_BASE_ADDR + 0xe0); /* ENET PLL */
if ((reg & ANATOP_PLL_PWDN_MASK) || (!(reg & ANATOP_PLL_LOCK))) {
reg &= ~ANATOP_PLL_PWDN_MASK;
writel(reg, ANATOP_BASE_ADDR + 0xe0);
while (timeout--) {
if (readl(ANATOP_BASE_ADDR + 0xe0) & ANATOP_PLL_LOCK)
break;
}
if (timeout <= 0)
return -1;
}
/* Enable FEC clock */
reg |= ANATOP_FEC_PLL_ENABLE_MASK; //reg &= ~ANATOP_FEC_PLL_ENABLE_MASK;
reg &= ~ANATOP_PLL_BYPASS_MASK;
writel(reg, ANATOP_BASE_ADDR + 0xe0);
return 0;
}
iomux_v3_cfg_t enet_pads[] = {
MX6Q_PAD_ENET_MDIO__ENET_MDIO,
MX6Q_PAD_ENET_MDC__ENET_MDC,
MX6Q_PAD_ENET_CRS_DV__ENET_RX_EN,
MX6Q_PAD_ENET_RX_ER__ENET_RX_ER,
MX6Q_PAD_ENET_TX_EN__ENET_TX_EN,
MX6Q_PAD_ENET_RXD0__ENET_RDATA_0,
MX6Q_PAD_ENET_RXD1__ENET_RDATA_1,
MX6Q_PAD_ENET_TXD0__ENET_TDATA_0,
MX6Q_PAD_ENET_TXD1__ENET_TDATA_1,
MX6Q_PAD_NANDF_ALE__GPIO_6_8, /* wired to CPU_INT_B from the int/refclk0 pin on the LAN8720 */
MX6Q_PAD_NANDF_CLE__GPIO_6_7, /* output connected to RESET_B to the rst pin on the LAN8720 */
MX6Q_PAD_GPIO_16__ENET_ANATOP_ETHERNET_REF_OUT, /* wired to ENET_REF_CLK_50M to the clkin pin on the LAN8720 */
};
void enet_board_init(void){
...
gpio_direction_output(DTRA3_FEC_PHY_RESET, 0);
udelay(10000);
gpio_direction_output(DTRA3_FEC_PHY_RESET, 1);
mxc_iomux_set_gpr_register(1, 21, 1, 1);
...
}
include/asm-arm/arch-mxt6/mx6_pins.h
#define MX6Q_ENET_PAD_CTRL(PAD_CTL_PKE | PAD_CTL_PUE | PAD_CTL_PUS_100K_UP | PAD_CTL_SPEED_MED | PAD_CTL_DSE_40ohm | PAD_CTL_HYS)
#define _MX6Q_PAD_GPIO_16__ENET_ANATOP_ETHERNET_REF_OUT \
IOMUX_PAD(0x0618, 0x0248, 2 | IOMUX_CONFIG_SION, 0x083C, 1, 0)
And finally set MUX_PADS_CTRL(MX6Q_ENET_PAD_CTRL) on all the ENET pads.
include/configs/mx6q_dtra3.h
#define CONFIG_FEC0_PHY_ADDR 1
------------------------------------------------------------------------------------------------------------------------------------------------------------------------------------------------
Below I"ve pasted my Uboot output (with MII_DEBUG and ET_DEBUG set):
U-Boot 2009.08 (Jul 21 2014 - 15:23:54)
CPU: Freescale i.MX6 family TO1.2 at 792 MHz
Thermal sensor with ratio = 185
Temperature: 39 C, calibration data 0x5914e57d
mx6q pll1: 792MHz
mx6q pll2: 528MHz
mx6q pll3: 480MHz
mx6q pll8: 50MHz
ipg clock : 66000000Hz
ipg per clock : 66000000Hz
uart clock : 80000000Hz
cspi clock : 60000000Hz
ahb clock : 132000000Hz
axi clock : 264000000Hz
emi_slow clock: 132000000Hz
ddr clock : 528000000Hz
usdhc1 clock : 198000000Hz
usdhc2 clock : 198000000Hz
usdhc3 clock : 198000000Hz
usdhc4 clock : 198000000Hz
nfc clock : 24000000Hz
Board: i.MX6Q-DTRA-3: DTRA3 Board: 0x63e12 [POR]
Boot Device: SD (2)
I2C: ready
DRAM: 1 GB
MMC: FSL_USDHC: 0,FSL_USDHC: 1,FSL_USDHC: 2,FSL_USDHC: 3
In: serial
Out: serial
Err: serial
Net: FEC0: rxbd 27603020 txbd 27603060 ->276030a0
got MAC address from IIM: 00:00:00:00:00:00
enet_board_init: dtra3
FEC0 [PRIME]
Hit any key to stop autoboot: 0
DTRA-3 U-Boot > ping 192.168.1.2
FEC: Link is Up 782d
100Mbps
Using FEC0 device
mxc_fec.c[614] fec_send: cycles: 1 status: c00 retry cnt: 0
mxc_fec.c[614] fec_send: cycles: 1 status: 2c00 retry cnt: 0
mxc_fec.c[614] fec_send: cycles: 1 status: c00 retry cnt: 0
mxc_fec.c[614] fec_send: cycles: 1 status: 2c00 retry cnt: 0
mxc_fec.c[614] fec_send: cycles: 1 status: c00 retry cnt: 0
mxc_fec.c[614] fec_send: cycles: 1 status: 2c00 retry cnt: 0
mxc_fec.c[614] fec_send: cycles: 1 status: c00 retry cnt: 0
mxc_fec.c[614] fec_send: cycles: 1 status: 2c00 retry cnt: 0
mxc_fec.c[614] fec_send: cycles: 1 status: c00 retry cnt: 0
mxc_fec.c[614] fec_send: cycles: 1 status: 2c00 retry cnt: 0
mxc_fec.c[614] fec_send: cycles: 1 status: c00 retry cnt: 0
mxc_fec.c[614] fec_send: cycles: 1 status: 2c00 retry cnt: 0
mxc_fec.c[614] fec_send: cycles: 1 status: c00 retry cnt: 0
mxc_fec.c[614] fec_send: cycles: 1 status: 2c00 retry cnt: 0
mxc_fec.c[614] fec_send: cycles: 1 status: c00 retry cnt: 0
mxc_fec.c[614] fec_send: cycles: 1 status: 2c00 retry cnt: 0
mxc_fec.c[614] fec_send: cycles: 1 status: c00 retry cnt: 0
mxc_fec.c[614] fec_send: cycles: 1 status: 2c00 retry cnt: 0
mxc_fec.c[614] fec_send: cycles: 1 status: c00 retry cnt: 0
mxc_fec.c[614] fec_send: cycles: 1 status: 2c00 retry cnt: 0
mxc_fec.c[614] fec_send: cycles: 1 status: c00 retry cnt: 0
mxc_fec.c[614] fec_send: cycles: 1 status: 2c00 retry cnt: 0
mxc_fec.c[614] fec_send: cycles: 1 status: c00 retry cnt: 0
mxc_fec.c[614] fec_send: cycles: 1 status: 2c00 retry cnt: 0
mxc_fec.c[614] fec_send: cycles: 1 status: c00 retry cnt: 0
mxc_fec.c[614] fec_send: cycles: 1 status: 2c00 retry cnt: 0
mxc_fec.c[614] fec_send: cycles: 1 status: c00 retry cnt: 0
mxc_fec.c[614] fec_send: cycles: 1 status: 2c00 retry cnt: 0
mxc_fec.c[614] fec_send: cycles: 1 status: c00 retry cnt: 0
mxc_fec.c[614] fec_send: cycles: 1 status: 2c00 retry cnt: 0
mxc_fec.c[614] fec_send: cycles: 1 status: c00 retry cnt: 0
mxc_fec.c[614] fec_send: cycles: 1 status: 2c00 retry cnt: 0
mxc_fec.c[614] fec_send: cycles: 1 status: c00 retry cnt: 0
mxc_fec.c[614] fec_send: cycles: 1 status: 2c00 retry cnt: 0
mxc_fec.c[614] fec_send: cycles: 1 status: c00 retry cnt: 0
mxc_fec.c[614] fec_send: cycles: 1 status: 2c00 retry cnt: 0
mxc_fec.c[614] fec_send: cycles: 1 status: c00 retry cnt: 0
mxc_fec.c[614] fec_send: cycles: 1 status: 2c00 retry cnt: 0
mxc_fec.c[614] fec_send: cycles: 1 status: c00 retry cnt: 0
mxc_fec.c[614] fec_send: cycles: 1 status: 2c00 retry cnt: 0
mxc_fec.c[614] fec_send: cycles: 1 status: c00 retry cnt: 0
mxc_fec.c[614] fec_send: cycles: 1 status: 2c00 retry cnt: 0
mxc_fec.c[614] fec_send: cycles: 1 status: c00 retry cnt: 0
mxc_fec.c[614] fec_send: cycles: 1 status: 2c00 retry cnt: 0
mxc_fec.c[614] fec_send: cycles: 1 status: c00 retry cnt: 0
mxc_fec.c[614] fec_send: cycles: 1 status: 2c00 retry cnt: 0
mxc_fec.c[614] fec_send: cycles: 1 status: c00 retry cnt: 0
mxc_fec.c[614] fec_send: cycles: 1 status: 2c00 retry cnt: 0
mxc_fec.c[614] fec_send: cycles: 1 status: c00 retry cnt: 0
mxc_fec.c[614] fec_send: cycles: 1 status: 2c00 retry cnt: 0
ping failed; host 192.168.1.2 is not alive
DTRA-3 U-Boot > mii dump
Error reading from the PHY addr=00 reg=00
Other observations:
The valid link LED and activity LED both come up and the activity LED blinks during the ping operation. ENET_REF_CLK_50M is up and looks good, and ENET_MDC comes up during the ping command. Otherwise it's not up. With a scope I can see activity on all the lines RXD0, RXD1, CRS_DV, ENET_MDIO, TX_EN, TXD0 and TXD1 during the ping command.
Can anybody help. Specifically why does the mii dump command throw and error?