Question, i.MX6DualLite Boot setting

取消
显示结果 
显示  仅  | 搜索替代 
您的意思是: 

Question, i.MX6DualLite Boot setting

6,042 次查看
SLICE
Contributor IV

Dear team,

My customer is thinking about changing Boot-Mode by detection of USB OTG port.

The customer intends to make their proto-board with i.MX6Dual Lite and they intend to use i.MX6U with ‘internal boot-mode’. When they want to update their firmware, they want to USB OTG port into PC Host and firmware update can be done via USB OTG port using serial downloader-mode.

BTW, the USB port is used only for firmware update.

I think that changing boot-mode setting is needed (Internal boot-mode to serial-downloader-mode) by USB OTG attach detection. And some modification to hardware design and SW design will be needed.

Do you have any information on this?

Expertise or any experiences?

 

Best Regards,

Miyamoto

标签 (1)
0 项奖励
回复
10 回复数

5,893 次查看
mahi
Contributor IV

Hi Miyamoto,

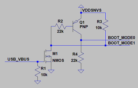
we have a board usually booting from NAND and when USB-OTG is plugged in it starts serial downloader.

BOOT_MODE0 has a pull-down and BOOT_MODE1 has a pull-up to VDDSNVS. On USB connection, BOOT_MODE0 is set high using a small PNP transistor and BOOT_MODE1 shorted to GND using a small FET.

Really simple and works just fine.


Best regards
 Martin

0 项奖励
回复

5,888 次查看
SLICE
Contributor IV

Hello Martin,

Thanks a lot for your reply.

Can I have the schema of that board?

Best Regards,

Miyamoto

0 项奖励
回复

5,888 次查看
mahi
Contributor IV

Hi Miyamoto,

you can have that circuitry - it's really simple...

pastedImage_1.png

Best regards

 Martin

5,888 次查看
igorpadykov
NXP Employee
NXP Employee

Hi Miyamoto

you are right, it is necessary to set boot mode as described in Table 8-1. Boot MODE pin settings

i.MX6SDL Reference Manual or alternatively use option described in sect.8.2.5 Internal Boot mode:

"If an error occurs during the internal boot, the boot code jumps to the Serial Downloader".

That is for example if configured for sd boot, remove sd card, then processor will enter Serial Downloader mode.

http://www.nxp.com/assets/documents/data/en/reference-manuals/IMX6SDLRM.pdf

Best regards
igor
-----------------------------------------------------------------------------------------------------------------------
Note: If this post answers your question, please click the Correct Answer button. Thank you!
-----------------------------------------------------------------------------------------------------------------------

0 项奖励
回复

5,888 次查看
SLICE
Contributor IV

Hello Igor,

Thanks a lot for your prompt reply.

They intends to use eMMC for boot, so I think it is needed to modify hardware which can detect

attach USB cable and changing BOOT_MODEx pin setting.

Correct?

Best Regards,

Miyamoto

0 项奖励
回复

5,888 次查看
igorpadykov
NXP Employee
NXP Employee

Hi Miyamoto

yes correct.

Best regards
igor

0 项奖励
回复

5,888 次查看
SLICE
Contributor IV

Hello Igor,

Thanks for your reply.

Do you have any reference schematic or something related to the modifications?

Best Regards,

Miyamoto

0 项奖励
回复

5,888 次查看
igorpadykov
NXP Employee
NXP Employee

Hi Miyamoto

one can look at i.MX6 Sabre SD schematic

https://www.nxp.com/webapp/Download?colCode=i.MX6_SABRE_SDP_DESIGNFILES&appType=license 

Best regards
igor

0 项奖励
回复

5,888 次查看
SLICE
Contributor IV

Hello Igor,

The schema you sent to me was implementing SW(switches) onto the board to switch the BOOT_MODE.

The customer wants to change the BOOT_MODEx pins setting automatically by detection of attaching USB for firmware update.

Do you have any examples?

Best Regards,

Miyamoto

0 项奖励
回复

5,888 次查看
igorpadykov
NXP Employee
NXP Employee

Hi Miyamoto

>The customer wants to change the BOOT_MODEx pins setting automatically by detection

>of attaching USB for firmware update.

I am afraid this is not possible.

>Do you have any examples?

not, sorry.

Best regards
igor

0 项奖励
回复