Hi,
Thank you for your interest in NXP Semiconductor products,
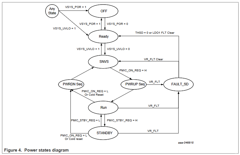
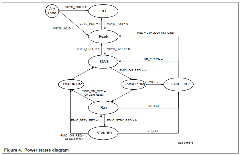
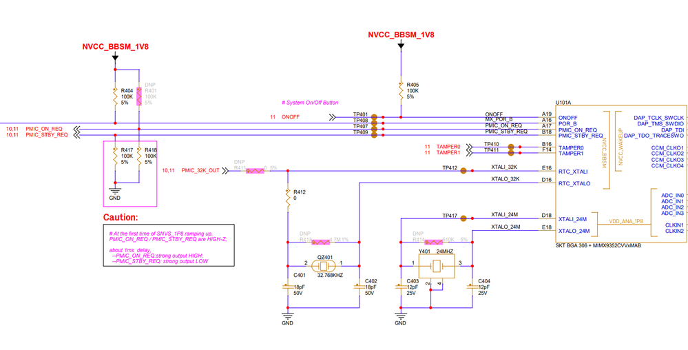
For question 1, you are right, for the PMIC side, you have to pass UVLO voltage so the PMIC is ready to initiate the power-up sequence. For the i.MX side, you have to power NVCC_BBSM_1P8 and the signal PMIC_ON_REQ will be triggered.
For question 2, yes, you could check this in EVK running the command, this sets the watchdog to expire and it's a cold reset source.
shutdown now
For question 3, using a battery-powered application is supported for the PMIC and the processor, nevertheless, no monitoring/management circuit is implemented, you would need to manage the battery with an additional circuitry.
For question 3.1, correct, PMIC_ON_REQ can control power-up and power-down multiple times, if you want the application not to power up constantly, you can go with the off-state of the PMIC option.

Regards