Hi,
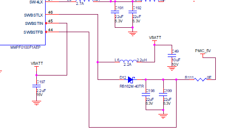
We are using iMX6 Solo processor (MCIMX6S5EVM10AC) in our design with PMIC MMPF0100F1AEP.
we using PMIC as in default configuration mode.
In this config mode by default 5V boost reg will not be enabled and it is enabled while booting through I2C register write.
We noted that while enabling this boost regulator this 5V rail is shorted and PMIC is heating excessively.
We tried removing inductor used for regulation and this case there is no heating.
So it can be understood that while enabling Boost reg causing the circuit short.
this is volume manufacturing and few boards behaving in this way..
could any have expertise on it..what causing this to happen.
below is our circuit's Boost reg section..

regards,
santhakumar.