PF3001 External mosfet driving issue

cancel
Showing results for 
Show  only  | Search instead for 
Did you mean: 

PF3001 External mosfet driving issue

4,478 Views
riteshpatel
Contributor II

Hi,

 

I am using PF3001 with iMX6UL in one of my design.

I am facing issue with PF3001. I am using 5V adapter to powerup the board. As recommended in PF3001, I have used external P-MOSFET.

Prior to this issue, PMIC power was ok and I was able to boot iMX6UL.

Now MOSFET is not turning ON. I have observed that Gate (LDOG) voltage and Source voltage (VPWR) are same, 5V.

From below image (PF3001 datasheet Page # 31) it seems that it is only possible when internal PNP transistor is off.

Is there any damage internally in PF3001?

pastedImage_1.png

Thanks,

Ritesh

Tags (2)
0 Kudos
Reply
11 Replies

3,977 Views
riteshpatel
Contributor II

Hi Jose,

I am using MOSFET other than recommended in PMIC3001 datasheet.

Recommended MOSFET in Datasheet - FDMA908PZ or SiA447DJ

I have used other MOSFET that is - PMPB15XP,115

Does it create any issue in PMIC operation.?

0 Kudos
Reply

3,977 Views
reyes
NXP TechSupport
NXP TechSupport

Hi Ritesh,

I was checking the datasheet of the PMPB15XP, 115 and realized that the RDSON is different from the recommended MOSFET, this could be causing an effect on the resistors divider causing the voltage change in the VIN voltage.

I recommend you to test it again but using the recommended MOSFET FDMA908PZ.


Have a great day,
Jose

-----------------------------------------------------------------------------------------------------------------------
Note: If this post answers your question, please click the Correct Answer button. Thank you!
-----------------------------------------------------------------------------------------------------------------------

0 Kudos
Reply

3,977 Views
bernhardfink
NXP Employee
NXP Employee

Don't know if the problem has been solved by changing the MOSFET type, but another customer has seen the same problem and it has been solved taking the following thing into account:

For the PF3001 the problem with the front-end LDO is often the current consumption in the OFF mode. In the OFF mode we guarantee the Vin (from 3.2 to 4.8 V) only if the current on Vin does not exceed 35µA. This is because the external MOSFET is disabled in OFF mode and a small internal MOSFET is used instead. So we need to be sure that all the circuitry supplied by Vin do not consume more current (Vin, Vsnvs, ….).

If we sink more current, the Vin drops down and cuts off the regulator then after.

Regards,

Bernhard.

3,977 Views
arnoutdiels
Contributor III

Hi Bernhard,

We now encountered the same issue. In front-end LDO mode the PF3001 would sometimes not start, due to too much current being drawn though its internal LDO. (The SVNS voltage powering the resetIC falls down, causing it to fail to set the POWER_ON, and the system never recovers). This current however comes from:

- SNVS to CPU (small amount)

- Leakage through SWBST

Especially the second part is critical. Even though the PF3001 is still in OFF mode, it leaks current to this port. Since it could provide 500mA, we had significant loads connected to it (e.g. USB as it was also intended for), which seem to cause the interal LDO to fail, and the PF3001 to not correctly bring up the voltages.

As a workaround we now change the resetIC timeout to more quickly enable POWER_ON when it sees the SVNS rise, causing it to switch to the external LDO more quickly. Note that setting it too small causes the PMIC output voltages not to fully fall to zero upon a system reset through the wdog, setting it too high triggers this "PMIC internal LDO" issue.

Note that this "internal LDO" behavior cannot be found back in the PF3001 datasheet, neither the warning for the SWBST leakage in OFF mode. 

Hope this gets fixed in the datasheet!

Kind regards,

Arnout

0 Kudos
Reply

3,977 Views
riteshpatel
Contributor II

Hi,

Any one have any idea??

Any suggestion will be highly appreciated.

Thanks.

0 Kudos
Reply

3,977 Views
reyes
NXP TechSupport
NXP TechSupport

Hello Ritesh,

 

I’m trying to understand what could be causing the issue you are seen, can you please let me know if you are seen any voltage in the CVIN capacitor?

 

Take in mind the recommended values for these external components:

external components.png


Have a great day,
Jose

-----------------------------------------------------------------------------------------------------------------------
Note: If this post answers your question, please click the Correct Answer button. Thank you!
-----------------------------------------------------------------------------------------------------------------------

0 Kudos
Reply

3,977 Views
riteshpatel
Contributor II

Hi Jose,

Thanks for response.

I am getting 3.24V at Vin Capacitor.

I am using >100uF Capacitors on VIN Pin (2x47uF, 3x 4.7uF). The difference is I am using another MOSFET from NXP PMPB15XP,115 instead of above suggested in Table 33_MP1.

Please let me know your thoughts on this.

Thanks,

Ritesh.

0 Kudos
Reply

3,977 Views
reyes
NXP TechSupport
NXP TechSupport

Hello Ritesh,

 

The problem seems to be that the PF3001 is detecting and under voltage condition on VIN, this device use an under voltage monitor at VIN which senses excessive droop on the VIN line and consequently turns off (disable) the external PMOS pass FET.

 

VIN voltage should be around 4.4V on operation mode when VPWR is 5.0V, I’m not sure what could be causing this voltage drop, can you please measure the current at VIN?

 

Thanks,

Jose

0 Kudos
Reply

3,977 Views
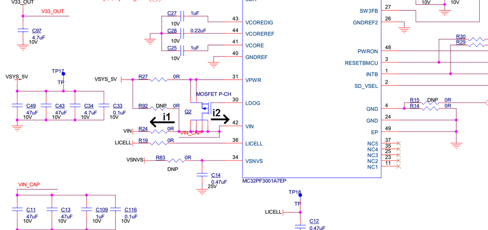
riteshpatel
Contributor II

Hi Jose,

Thanks for quick response.

Which current I need to check from below image?? i1 or i2?? 

i1 is current from Mosfet Drain to LDO & SW inputs.

i2 is current from Mosfet Drain to PMIC pin # 42 VIN.

 

pastedImage_1.png

Thanks,

Ritesh.

0 Kudos
Reply

3,977 Views
reyes
NXP TechSupport
NXP TechSupport

Hi Ritesh,

Measure the current i1 (from Mosfet Drain to LDO & SW inputs).

-Jose

0 Kudos
Reply

3,977 Views
riteshpatel
Contributor II

i1 is varying between 0.4 to 0.6A. 

0 Kudos
Reply