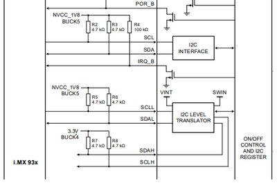
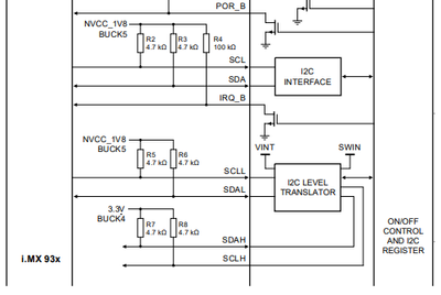
Hey, i saw in the PCA9451 power diagram for imx93 that the voltage levels of the i2c signals are pull up to 1.8 while the imx93 i2c power domain is set to 3.3. and in the EVK design file it is pull up to 3.3V as needed.
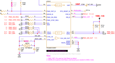
i guess its a mistake in the data sheet because the EVK is what works..

(or they confused with imx8M where there the i2c is 1.8V)
also here:

" 1.8 V, the voltage of the I2C interface of the i.MX 93" i guess that's a mistake also right?