Mechanism of VSelect

キャンセル
次の結果を表示 
表示  限定  | 次の代わりに検索 
もしかして: 
4,464件の閲覧回数
haryanl
Contributor IV

Hello,

Currently I'm using the IMX8MMini EVK board, but I think the other lines have the same mechanism
1. Has anyone explained me the mechanism of action of Vselect?
How to detect 1.8V or 3.3V memory card without hardware pins?
2. Can you give me a specific example of the name Micro SD 1.8V?

I want to verify if the 1.8V card is inserted, will NVCC_SD2 become 1.8V or not?

pastedImage_1.png

Thanks and Regards,

Yuh

タグ(2)
0 件の賞賛
返信
1 解決策
4,309件の閲覧回数
igorpadykov
NXP Employee
NXP Employee

Hi Yuh

sorry VSD_3V3 is always fixed to 3.3V, however SD2 signals can be switched

to 1.8/3.3v signalling using  NVCC_SD2 - this is done in driver automatically.

So EVK circuit supports the 3.3V and 1.8V signal modes.

Such mechanism is described in sect.10.3.4.2.3 Voltage validation

i.MX 8M Mini Applications Processor Reference Manual

and implemented in linux driver described in sect.3.3 MMC/SD/SDIO Host

i.MX Linux Reference Manual

 

Best regards
igor

元の投稿で解決策を見る

0 件の賞賛
返信
5 返答(返信)
4,309件の閲覧回数
haryanl
Contributor IV

Hi Igor

Thank for your reply
I have a rough understanding of the activity level detection mechanism
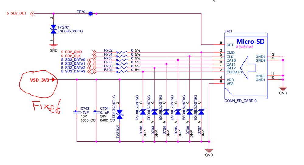
But, According to the EVK circuit, SD_SLOT VDD is fixed at 3.3V (VSD_3.3V) (Image)
Does that mean the EVK circuit only supports the 3.3V signal mode?

pastedImage_1.png

thanks and regards,

Yuh

0 件の賞賛
返信
4,309件の閲覧回数
haryanl
Contributor IV

Hi Igor

>>EVK circuit only supports the 3.3V signal mode?

 >yes.

If so, must SD2_VSEL be fixed at LOW (~ NVCC_SD2 = 3.3V Always)?

can't have case SD_card VDD = 3.3V, But the signal level is equal to 1.8V? If I misunderstand, please show me

Best Regards,

Yuh

0 件の賞賛
返信
4,310件の閲覧回数
igorpadykov
NXP Employee
NXP Employee

Hi Yuh

sorry VSD_3V3 is always fixed to 3.3V, however SD2 signals can be switched

to 1.8/3.3v signalling using  NVCC_SD2 - this is done in driver automatically.

So EVK circuit supports the 3.3V and 1.8V signal modes.

Such mechanism is described in sect.10.3.4.2.3 Voltage validation

i.MX 8M Mini Applications Processor Reference Manual

and implemented in linux driver described in sect.3.3 MMC/SD/SDIO Host

i.MX Linux Reference Manual

 

Best regards
igor

0 件の賞賛
返信
4,309件の閲覧回数
haryanl
Contributor IV

Hi Igor

thanks for your support

I had the answer
when I used UHS-I SD card, VSLECT changed from Low -> High, so NVCC_SD2 changed from 3.3V to 1.8V
While SD's VDD is still fixed at 3.3V, signals with 1.8V voltage are still guaranteed to operate normally.

I have referred to this document on pages 8 and 12

https://www.kingston.com/datasheets/SDCIT-specsheet-64gb_en.pdf 

pastedImage_1.png

Best regards,

Yuh

0 件の賞賛
返信
4,309件の閲覧回数
igorpadykov
NXP Employee
NXP Employee

Hi Yuh

such mechanism is described in sect.10.3.4.2.3 Voltage validation

i.MX 8M Mini Applications Processor Reference Manual

and implemented in linux driver described in sect.3.3 MMC/SD/SDIO Host

i.MX Linux Reference Manual

Best regards
igor
-----------------------------------------------------------------------------------------------------------------------
Note: If this post answers your question, please click the Correct Answer button. Thank you!
-----------------------------------------------------------------------------------------------------------------------

0 件の賞賛
返信