Issue with RTC: Both 24 MHz & 32 KHz Clocks are running on Powerdown

キャンセル
次の結果を表示 
表示  限定  | 次の代わりに検索 
もしかして: 

Issue with RTC: Both 24 MHz & 32 KHz Clocks are running on Powerdown

1,837件の閲覧回数
B_K_Ankur
Contributor IV

Hello Friends,

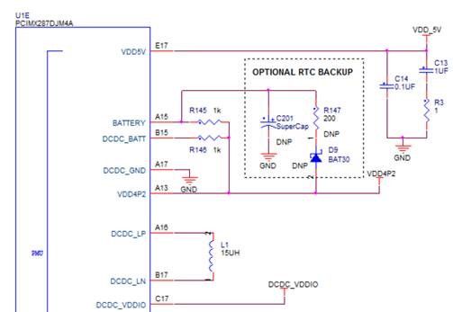
I am using custom mx28 board with 5V only supply. It has powersupply for RTC as below. Board has 32.768 KHz and 24 MHz crystal. I would like to run the RTC on power down via 32 KHz crystal instead of 24 MHz crystal.

powersupply.jpg

At the U-Boot prompt, when I tried setting the HW_RTC_PERSISTENT0 register value to 0x121 (Keeping Clock source as 32 KHz and powering up xtal 32 KHz via setting bits  CLOCKSOURCE and XTAL32KHZ_PWRUP) as below:

MX28EVK U-Boot > mm 0x80056060

80056060: 00020100 ? 121

After that, I can see the Clock on 32 KHz and 24 MHz which is good. Now when I power down the board, I still see both Clocks running instead of only 32 KHz for RTC. Can anyone share some comments or concerns?

Thank you,

Ankur.

ラベル(2)
0 件の賞賛
返信
3 返答(返信)

1,366件の閲覧回数
igorpadykov
NXP Employee
NXP Employee

Hi Ankur

how did you power down chip , was 5V

completely removed ? Also had HW_RTC_PERSISTENT0 register

retained previous value, which was written to it before power down ?

Actually one can use BitBurner.exe to program the OCOTP bits manually.

0 件の賞賛
返信

1,366件の閲覧回数
B_K_Ankur
Contributor IV

Hello Chipexpert,

Thank you for your response.

Yes, we are power down the Chip with 5V power supply off.

And I have checked with the register value HW_RTC_PERSISTENT0 which remain persistent after power cycle as below:

Steps:

1) Power on the Board with 5V power supply

2) At U-boot prompt updated the value of HW_RTC_PERSISTENT0 register to 0x121

3) Verify and the value of HW_RTC_PERSISTENT0 is 0x121

4) Power off the 5V power supply from the board.

5) Wait for 5 Min

6) Power on the Board with 5V power supply

7) Verify the value of register HW_RTC_PERSISTENT0 and found to be 0x121

It means the value remains persistent in HW_RTC_PERSISTENT0.


Moreover, I have check with OCOTP section for enabling XTAL 32 KHz clock for RTC. But Is it mandatory to enable bit

RTC_XTAL_32768_PRESENT under HW_OCOTP_CUSTCAP regsister so as only 32 KHz clocks run on power down and disables 24 MHz clock?

Regards,

Ankur


0 件の賞賛
返信

1,366件の閲覧回数
B_K_Ankur
Contributor IV

Ahh!! It was hardware issue. PSWITCH was pulled high. Now RTC works smooth..

Appreciate your time and response.

Regards,

Ankur.

Thank you all..

0 件の賞賛
返信