Interfacing Analog Microphone with I.MX8M Mini/Nano

cancel
Showing results for 
Show  only  | Search instead for 
Did you mean: 

Interfacing Analog Microphone with I.MX8M Mini/Nano

1,156 Views
sharad_yadav
Contributor III

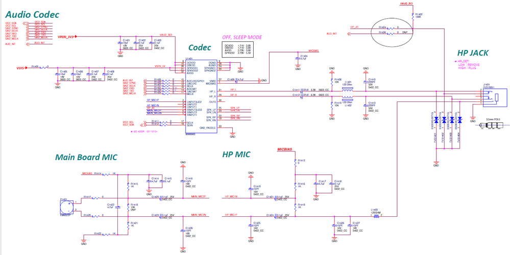
Is anyone interfaced analog microphone (from TDK/Knowles) with i.MX8M mini/Nano evaluation/custom board? If yes, please share schematic of microphone section. 

Labels (1)
2 Replies

1,055 Views
Rita_Wang
NXP TechSupport
NXP TechSupport

Hi,

You can refer to the MCIMX6ULL-EVK Design, use the WM8960, use the SAI interface. You need to modify less in solftware.

pastedImage_1.png

Hope this can do help for you.

Best Regards

Rita

1,055 Views
sharad_yadav
Contributor III

Thank You b45499

It is helpful. Also looking for direct interfacing of Analog microphone. 

0 Kudos
Reply