IMX8m mini BD71847MWV RTC

cancel
Showing results for 
Show  only  | Search instead for 
Did you mean: 

IMX8m mini BD71847MWV RTC

Jump to solution
1,932 Views
qiaoweibiao
Contributor III

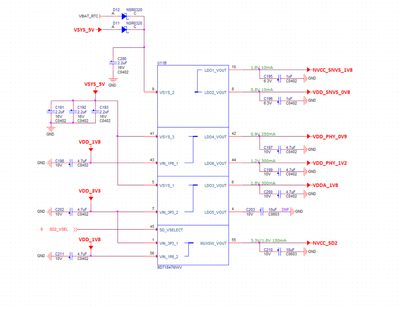
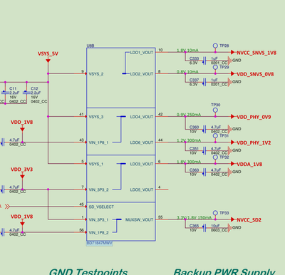
I want to use the RTC of BD71847MWV  ,so i change the SCH to the below one.But it seems do not work correctly.PLS  HELP ME! Thanks a lot 

qiaoweibiao_0-1602991527680.png

qiaoweibiao_1-1602991570371.png

qiaoweibiao_2-1602991731744.png

 

 

 

0 Kudos
Reply
1 Solution
1,908 Views
qiaoweibiao
Contributor III
0 Kudos
Reply
2 Replies
1,911 Views
weidong_sun
NXP TechSupport
NXP TechSupport

Hi QiangweiBiao,

For i.MX8MM RTC, if you want to keep the RTC clock after shutdown, it needs 2 voltages and a 32.768K clock:
1. NVCC_SNVS_1V8
2. VDD_SNVS_0V8
3. CLK_32K_OUT
Therefore, you need to check whether the output of LDO1 and LDO2 is normal and whether the output of C32K_OUT is normal after you remove 5V.

[In addition]
Considering that the power consumption of the RTC inside the CPU is larger than that of a separate RTC chip, it is strongly recommended that you use an independent RTC chip. NXP has many types of RTC chips, and you can choose one that meets your requirements.

 

Have a nice day!

B.R,

weidong

0 Kudos
Reply
1,909 Views
qiaoweibiao
Contributor III
 
0 Kudos
Reply