IMX6 usb host port error and no response on OTG port

cancel
Showing results for 
Show  only  | Search instead for 
Did you mean: 

IMX6 usb host port error and no response on OTG port

Jump to solution
16,954 Views
xray
Contributor III

I have two usb ports, a usb-standard A port and a usb-mini port, on my custom board, neither of which are working properly.  My custom board has an IMX6Q and is based on the sabresd platform.

When I plug a usb stick into the usb-standard port I get the following output on dmesg:

ehci_fsl_bus_resume begins, Host 1

ehci_fsl_bus_resume ends, Host 1

usb 2-1: new high speed USB device number 10 using fsl-ehci

usb 2-1: device descriptor read/64, error -71

usb 2-1: device descriptor read/64, error -71

usb 2-1: new high speed USB device number 11 using fsl-ehci

usb 2-1: device descriptor read/64, error -71

usb 2-1: device descriptor read/64, error -71

usb 2-1: new high speed USB device number 12 using fsl-ehci

usb 2-1: device not accepting address 12, error -71

usb 2-1: new high speed USB device number 13 using fsl-ehci

usb 2-1: device not accepting address 13, error -71

hub 2-0:1.0: unable to enumerate USB device on port 1

ehci_fsl_bus_suspend begins, Host 1

ehci_fsl_bus_suspend ends, Host 1

Plugging a host device, like a computer, into the OTG usb mini port.  I get no response at all.

---------------------------------------------------------------------------------------------------------------------------------------------------

Here is my initialization code:

I've defined these pads for driving the usb-standard A port:

MX6Q_PAD_GPIO_0__GPIO_1_0                       /*USB_H1_PWR*/

MX6Q_PAD_GPIO_3__USBOH3_USBH1_OC      /*USB_H1_OC*/

I've defined these pads for driving the usb-mini port:

MX6Q_PAD_GPIO_1__USBOTG_ID                         /*USB_OTG_ID*/

MX6Q_PAD_KEY_COL4__USBOH3_USBOTG_OC   /*USB_OTG_OC*/

MX6Q_PAD_KEY_ROW4__GPIO_4_15                    /*USB_OTG_PWR*/

Here is my usb initialization function:

#define USB_OTG_PWR      IMX_GPIO_NR(4, 15)

#define USB_H1_PWR         IMX_GPIO_NR(1, 0)

static void imx6q_dtra3_usbotg_vbus(bool on) {

  if (on)

     gpio_set_value(USB_OTG_PWR, 1);

  else

     gpio_set_value(USB_OTG_PWR, 0);

}

static void imx6q_dtra3_host1_vbus(bool on) {

  if (on)

     gpio_set_value(USB_H1_PWR, 1);

  else

     gpio_set_value(USB_H1_PWR, 0);

}

static void __init imx6q_dtra3_init_usb(void) {

  int ret = 0;

  imx_otg_base = MX6_IO_ADDRESS(MX6Q_USB_OTG_BASE_ADDR);

  ret = gpio_request(USB_OTG_PWR, "usb-pwr");

  if (ret) {

       pr_err("failed to get GPIO USB_OTG_PWR: %d\n", ret);

       return;

  }

  gpio_direction_output(USB_OTG_PWR, 0);

  

  /* keep USB host1 VBUS always on */

  ret = gpio_request(USB_H1_PWR, "usb-h1-pwr");

  if (ret) {

       pr_err("failed to get GPIO USB_H1_PWR: %d\n", ret);

       return;

  }

  gpio_direction_output(USB_H1_PWR, 1);

  mxc_iomux_set_gpr_register(1, 13, 1, 1);

  mx6_set_otghost_vbus_func(imx6q_dtra3_usbotg_vbus);

  mx6_set_host1_vbus_func(imx6q_dtra3_host1_vbus);

}

--------------------------------------------------------------------------------------------------------------------------------------


Here is the output of cat /proc/driver/isp1504_otg

Freescale USB OTG Driver

fsl_usb2_otg version: $Revision: 1.55 $

OTGSC reg: 01042120

PORTSC reg: 1cd01000

USBMODE reg: 00000013

USBCMD reg: 00010004

USBSTS reg: 00001088

OTG state: UNDEFINED

a_bus_req: 1

b_bus_req: 0

a_bus_resume: 0

a_bus_suspend: 0

a_conn: 0

a_sess_vld: 0

a_srp_det: 0

a_vbus_vld: 0

b_bus_resume: 0

b_bus_suspend: 0

b_conn: 0

b_se0_srp: 0

b_sess_end: 0

b_sess_vld: 0

id: 1

-------------------------------------------------------------------------------------------------------------------------------------------

Here is my kernel start-up log:

U-Boot 2009.08 (Jul 30 2014 - 08:50:28)

CPU: Freescale i.MX6 family TO1.2 at 792 MHz

Thermal sensor with ratio = 185

Temperature:   31 C, calibration data 0x5954e57d

mx6q pll1: 792MHz

mx6q pll2: 528MHz

mx6q pll3: 480MHz

mx6q pll8: 50MHz

ipg clock     : 66000000Hz

ipg per clock : 66000000Hz

uart clock    : 80000000Hz

cspi clock    : 60000000Hz

ahb clock     : 132000000Hz

axi clock   : 264000000Hz

emi_slow clock: 132000000Hz

ddr clock     : 528000000Hz

usdhc1 clock  : 198000000Hz

usdhc2 clock  : 198000000Hz

usdhc3 clock  : 198000000Hz

usdhc4 clock  : 198000000Hz

nfc clock     : 24000000Hz

Board: i.MX6Q-DTRA-3: DTRA3 Board: 0x63e12 [WDOG]

Boot Device: SD (2)

I2C:   ready

DRAM:   1 GB

MMC:   FSL_USDHC: 0,FSL_USDHC: 1,FSL_USDHC: 2,FSL_USDHC: 3

In:    serial

Out:   serial

Err:   serial

i2c: I2C3 SDA is low, start i2c recovery...

I2C3 Recovery failed, I2C1 SDA still low!!!

Net:   got MAC address from IIM: 00:00:00:00:00:00

enet_board_init: reset phy

FEC0 [PRIME]

Hit any key to stop autoboot:  0

mmc1 is current device

MMC read: dev # 1, block # 2048, count 8192 ... 8192 blocks read: OK

## Booting kernel from Legacy Image at 10800000 ...

   Image Name:   Linux-3.0.35-2508-g54750ff

   Image Type:   ARM Linux Kernel Image (uncompressed)

   Data Size:    3952880 Bytes =  3.8 MB

   Load Address: 10008000

   Entry Point:  10008000

   Verifying Checksum ... OK

   Loading Kernel Image ... OK

OK

Starting kernel ...

Linux version 3.0.35-2508-g54750ff (jbert@claws) (gcc version 4.6.2 20110630 (prerelease) (Freescale MAD -- Linaro 2011.07 -- Built at 2011/08/10 09:20) ) #55 SMP PREEMPT Fri Aug 1 15:37:56 PDT 2014

CPU: ARMv7 Processor [412fc09a] revision 10 (ARMv7), cr=10c53c7d

CPU: VIPT nonaliasing data cache, VIPT aliasing instruction cache

Machine: PARC DTRA3  based on 6Quad Sabre-SD Board

Ignoring unrecognised tag 0x54410008

Memory policy: ECC disabled, Data cache writealloc

CPU identified as i.MX6Q, silicon rev 1.2

PERCPU: Embedded 7 pages/cpu @8c008000 s5440 r8192 d15040 u32768

Built 1 zonelists in Zone order, mobility grouping on.  Total pages: 194560

Kernel command line: maxcpus=1 console=ttymxc0,115200 root=/dev/mmcblk1p1 rw rootwait

PID hash table entries: 4096 (order: 2, 16384 bytes)

Dentry cache hash table entries: 131072 (order: 7, 524288 bytes)

Inode-cache hash table entries: 65536 (order: 6, 262144 bytes)

Memory: 512MB 256MB = 768MB total

Memory: 765572k/765572k available, 283004k reserved, 0K highmem

Virtual kernel memory layout:

    vector  : 0xffff0000 - 0xffff1000   (   4 kB)

    fixmap  : 0xfff00000 - 0xfffe0000   ( 896 kB)

    DMA     : 0xf4600000 - 0xffe00000   ( 184 MB)

    vmalloc : 0xc0800000 - 0xf2000000   ( 792 MB)

    lowmem  : 0x80000000 - 0xc0000000   (1024 MB)

    pkmap   : 0x7fe00000 - 0x80000000   (   2 MB)

    modules : 0x7f000000 - 0x7fe00000   (  14 MB)

      .init : 0x80008000 - 0x8003e000   ( 216 kB)

      .text : 0x8003e000 - 0x80abca18   (10747 kB)

      .data : 0x80abe000 - 0x80b23280   ( 405 kB)

       .bss : 0x80b232a4 - 0x80b7184c   ( 314 kB)

SLUB: Genslabs=13, HWalign=32, Order=0-3, MinObjects=0, CPUs=4, Nodes=1

Preemptible hierarchical RCU implementation.

NR_IRQS:624

MXC GPIO hardware

sched_clock: 32 bits at 3000kHz, resolution 333ns, wraps every 1431655ms

arm_max_freq=1GHz

MXC_Early serial console at MMIO 0x2020000 (options '115200')

bootconsole [ttymxc0] enabled

Console: colour dummy device 80x30

Calibrating delay loop... 1581.05 BogoMIPS (lpj=7905280)

pid_max: default: 32768 minimum: 301

Mount-cache hash table entries: 512

CPU: Testing write buffer coherency: ok

hw perfevents: enabled with ARMv7 Cortex-A9 PMU driver, 7 counters available

Brought up 1 CPUs

SMP: Total of 1 processors activated (1581.05 BogoMIPS).

print_constraints: dummy:

NET: Registered protocol family 16

print_constraints: vddpu: 725 <--> 1300 mV at 700 mV fast normal

print_constraints: vddcore: 725 <--> 1300 mV at 1150 mV fast normal

print_constraints: vddsoc: 725 <--> 1300 mV at 1200 mV fast normal

print_constraints: vdd2p5: 2000 <--> 2775 mV at 2400 mV fast normal

print_constraints: vdd1p1: 800 <--> 1400 mV at 1100 mV fast normal

print_constraints: vdd3p0: 2625 <--> 3400 mV at 3000 mV fast normal

***********************INIT USB********************

Power down KEY_ROW4: USB_OTG_PWR

Power up GPIO_0: USB_H1_PWR

hw-breakpoint: found 6 breakpoint and 1 watchpoint registers.

hw-breakpoint: 1 breakpoint(s) reserved for watchpoint single-step.

hw-breakpoint: maximum watchpoint size is 4 bytes.

L310 cache controller enabled

l2x0: 16 ways, CACHE_ID 0x410000c7, AUX_CTRL 0x02070000, Cache size: 1048576 B

bio: create slab <bio-0> at 0

mxs-dma mxs-dma-apbh: initialized

print_constraints: vmmc: 3300 mV

vgaarb: loaded

SCSI subsystem initialized

spi_imx imx6q-ecspi.0: probed

usbcore: registered new interface driver usbfs

usbcore: registered new interface driver hub

usbcore: registered new device driver usb

Freescale USB OTG Driver loaded, $Revision: 1.55 $

MIPI CSI2 driver module loaded

Advanced Linux Sound Architecture Driver Version 1.0.24.

Bluetooth: Core ver 2.16

NET: Registered protocol family 31

Bluetooth: HCI device and connection manager initialized

Bluetooth: HCI socket layer initialized

Bluetooth: L2CAP socket layer initialized

Bluetooth: SCO socket layer initialized

i2c-core: driver [max17135] using legacy suspend method

i2c-core: driver [max17135] using legacy resume method

Switching to clocksource mxc_timer1

cfg80211: Calling CRDA to update world regulatory domain

NET: Registered protocol family 2

IP route cache hash table entries: 32768 (order: 5, 131072 bytes)

TCP established hash table entries: 131072 (order: 8, 1048576 bytes)

TCP bind hash table entries: 65536 (order: 7, 786432 bytes)

TCP: Hash tables configured (established 131072 bind 65536)

TCP reno registered

UDP hash table entries: 512 (order: 2, 16384 bytes)

UDP-Lite hash table entries: 512 (order: 2, 16384 bytes)

NET: Registered protocol family 1

RPC: Registered named UNIX socket transport module.

RPC: Registered udp transport module.

RPC: Registered tcp transport module.

RPC: Registered tcp NFSv4.1 backchannel transport module.

PMU: registered new PMU device of type 0

Static Power Management for Freescale i.MX6

wait mode is enabled for i.MX6

cpaddr = c0880000 suspend_iram_base=c0828000

PM driver module loaded

IMX usb wakeup probe

add wake up source irq 75

IMX usb wakeup probe

cpu regulator mode:ldo_enable

i.MXC CPU frequency driver

JFFS2 version 2.2. (NAND) © 2001-2006 Red Hat, Inc.

msgmni has been set to 1495

alg: No test for stdrng (krng)

io scheduler noop registered

io scheduler deadline registered

io scheduler cfq registered (default)

MIPI DSI driver module loaded

imx-sdma imx-sdma: loaded firmware 1.1

imx-sdma imx-sdma: initialized

Serial: IMX driver

imx-uart.0: ttymxc0 at MMIO 0x2020000 (irq = 58) is a IMX

console [ttymxc0] enabled, bootconsole disabled

console [ttymxc0] enabled, bootconsole disabled

loop: module loaded

m25p80 spi0.0: found m25p32, expected sst25vf016b

m25p80 spi0.0: m25p32 (4096 Kbytes)

Creating 2 MTD partitions on "m25p80":

0x000000000000-0x000000100000 : "bootloader"

0x000000100000-0x000000400000 : "kernel"

GPMI NAND driver registered. (IMX)

vcan: Virtual CAN interface driver

CAN device driver interface

flexcan netdevice driver

FEC Ethernet Driver

fec_enet_mii_bus: probed

ehci_hcd: USB 2.0 'Enhanced' Host Controller (EHCI) Driver

fsl-ehci fsl-ehci.0: Freescale On-Chip EHCI Host Controller

fsl-ehci fsl-ehci.0: new USB bus registered, assigned bus number 1

fsl-ehci fsl-ehci.0: irq 75, io base 0x02184000

fsl-ehci fsl-ehci.0: USB 2.0 started, EHCI 1.00

hub 1-0:1.0: USB hub found

hub 1-0:1.0: 1 port detected

add wake up source irq 72

Power up GPIO_0: USB_H1_PWR

fsl-ehci fsl-ehci.1: Freescale On-Chip EHCI Host Controller

fsl-ehci fsl-ehci.1: new USB bus registered, assigned bus number 2

fsl-ehci fsl-ehci.1: irq 72, io base 0x02184200

fsl-ehci fsl-ehci.1: USB 2.0 started, EHCI 1.00

hub 2-0:1.0: USB hub found

hub 2-0:1.0: 1 port detected

Initializing USB Mass Storage driver...

usbcore: registered new interface driver usb-storage

USB Mass Storage support registered.

ARC USBOTG Device Controller driver (1 August 2005)

mousedev: PS/2 mouse device common for all mice

i2c-core: driver [isl29023] using legacy suspend method

i2c-core: driver [isl29023] using legacy resume method

snvs_rtc snvs_rtc.0: rtc core: registered snvs_rtc as rtc0

i2c /dev entries driver

Linux video capture interface: v2.00

i2c-core: driver [mag3110] using legacy suspend method

i2c-core: driver [mag3110] using legacy resume method

imx2-wdt imx2-wdt.0: IMX2+ Watchdog Timer enabled. timeout=60s (nowayout=1)

Bluetooth: Virtual HCI driver ver 1.3

Bluetooth: HCI UART driver ver 2.2

Bluetooth: HCIATH3K protocol initialized

Bluetooth: Generic Bluetooth USB driver ver 0.6

usbcore: registered new interface driver btusb

sdhci: Secure Digital Host Controller Interface driver

sdhci: Copyright(c) Pierre Ossman

mmc0: SDHCI controller on platform [sdhci-esdhc-imx.3] using DMA

mmc1: SDHCI controller on platform [sdhci-esdhc-imx.1] using DMA

mmc2: SDHCI controller on platform [sdhci-esdhc-imx.2] using DMA

mxc_vdoa mxc_vdoa: i.MX Video Data Order Adapter(VDOA) driver probed

VPU initialized

Thermal calibration data is 0x5954e57d

Thermal sensor with ratio = 185

Anatop Thermal registered as thermal_zone0

anatop_thermal_probe: default cooling device is cpufreq!

usbcore: registered new interface driver usbhid

usbhid: USB HID core driver

usbcore: registered new interface driver snd-usb-audio

Cirrus Logic CS42888 ALSA SoC Codec Driver

i2c-core: driver [cs42888] using legacy suspend method

i2c-core: driver [cs42888] using legacy resume method

imx_3stack asoc driver

Initialize HDMI-audio failed. Load HDMI-video first!

ALSA device list:

  No soundcards found.

NET: Registered protocol family 26

TCP cubic registered

NET: Registered protocol family 17

can: controller area network core (rev 20090105 abi 8)

NET: Registered protocol family 29

can: raw protocol (rev 20090105)

can: broadcast manager protocol (rev 20090105 t)

Bluetooth: RFCOMM TTY layer initialized

Bluetooth: RFCOMM socket layer initialized

Bluetooth: RFCOMM ver 1.11

Bluetooth: BNEP (Ethernet Emulation) ver 1.3

Bluetooth: BNEP filters: protocol multicast

Bluetooth: HIDP (Human Interface Emulation) ver 1.2

lib80211: common routines for IEEE802.11 drivers

VFP support v0.3: implementor 41 architecture 3 part 30 variant 9 rev 4

Bus freq driver module loaded

Bus freq driver Enabled

mxc_dvfs_core_probe

DVFS driver module loaded

snvs_rtc snvs_rtc.0: setting system clock to 1970-01-01 00:00:00 UTC (0)

Waiting for root device /dev/mmcblk1p1...

mmc0: new high speed DDR MMC card at address 0001

mmcblk0: mmc0:0001 MMC64G 30.2 GiB

mmcblk0boot0: mmc0:0001 MMC64G partition 1 2.00 MiB

mmcblk0boot1: mmc0:0001 MMC64G partition 2 2.00 MiB

mmcblk0: p1

mmcblk0boot1: unknown partition table

mmcblk0boot0: unknown partition table

mmc1: new high speed SDHC card at address 0007

mmcblk1: mmc1:0007 SD08G 7.42 GiB

mmcblk1: p1

EXT3-fs: barriers not enabled

kjournald starting.  Commit interval 5 seconds

EXT3-fs (mmcblk1p1): using internal journal

EXT3-fs (mmcblk1p1): mounted filesystem with writeback data mode

VFS: Mounted root (ext3 filesystem) on device 179:25.

Power down KEY_ROW4: USB_OTG_PWR

Freeing init memory: 216K

starting pid 1304, tty '': '/etc/rc.d/rcS'

Mounting /proc and /sys

Starting the hotplug events dispatcher udevd

Synthesizing initial hotplug evenudevd (1313): /proc/1313/oom_adj is deprecated, please use /proc/1313/oom_score_adj instead.

ts

Setting the hostname to dtra_3

Mounting filesystems

mount: sysfs already mounted or /sys busy

mount: according to mtab, /sys is already mounted on /sys

mount: mount point /proc/bus/usb does not exist

Starting syslogd and klogd

Running sysctl

Setting up networking on loopback device:

Setting up networking on eth0:

udhcpc (v1.20.2) started

eth0: Freescale FEC PHY driver [Generic PHY] (mii_bus:phy_addr=1:01, irq=-1)

Sending discover...

Sending discover...

Sending discover...

No lease, forking to background

starting pid 2343, tty '': '/etc/rc.d/rc_gpu.S'

/etc/rc.d/rc_gpu.S: line 6: /sys/module/galcore/parameters/gpu3DMinClock: No such file or directory

starting pid 2349, tty '': '/etc/rc.d/rc_mxc.S'

arm-none-linux-gnueabi-gcc (Freescale MAD -- Linaro 2011.07 -- Built at 2011/08/10 09:20) 4.6.2 20110630 (prerelease)

root filesystem built on Wed, 02 Jul 2014 14:39:19 -0700

Freescale Semiconductor, Inc.

Labels (2)
Tags (4)
0 Kudos
Reply
1 Solution
7,168 Views
xray
Contributor III

I never did figure out what was wrong with my host and OTG port.  Fortunately, on my board I included an alternate wiring to the OTG port.  That port works, so it looks like my original problem is related to my custom hardware and not my kernel configurations.

I also figured out why my OTG port did not work in device mode.   The answer is in this post: imx6q USB OTG does not work in device mode

View solution in original post

0 Kudos
Reply
7 Replies
7,169 Views
xray
Contributor III

I never did figure out what was wrong with my host and OTG port.  Fortunately, on my board I included an alternate wiring to the OTG port.  That port works, so it looks like my original problem is related to my custom hardware and not my kernel configurations.

I also figured out why my OTG port did not work in device mode.   The answer is in this post: imx6q USB OTG does not work in device mode

0 Kudos
Reply
7,168 Views
xray
Contributor III

One interesting observation is that if I use a different usb storage device (a usb sdcard reader) instead of a usb stick plugging into the OTG port with a host cable I get a different set of error messages.

ID int (ID is 0)

ehci_fsl_bus_resume begins, DR

Power up KEY_ROW4: USB_OTG_PWR

ehci fsl drv resume begins: DR

will resume roothub and its children

ehci_fsl_bus_resume ends, DR

hub 1-0:1.0: activate --> -22

ehci fsl drv resume ends: DR

usb 1-1: new high speed USB device number 2 using

fsl-ehci usb 1-1: device v05e3 p0727 is not supported

scsi0 : usb-storage 1-1:1.0

scsi 0:0:0:0: Direct-Access     Generic STORAGE DEVICE   0207 PQ: 0 ANSI: 0

usb 1-1: USB disconnect, device number 2

sd 0:0:0:0: [sda] READ CAPACITY failed

sd 0:0:0:0: [sda] Result: hostbyte=0x01 driverbyte=0x00

sd 0:0:0:0: [sda] Sense not available.

sd 0:0:0:0: [sda] Write Protect is off

sd 0:0:0:0: [sda] Mode Sense: 00 00 00 00

sd 0:0:0:0: [sda] Asking for cache data failed

sd 0:0:0:0: [sda] Assuming drive cache: write through

sd 0:0:0:0: [sda] Attached SCSI removable disk

usb 1-1: new high speed USB device number 3 using

fsl-ehci usb 1-1: device descriptor read/all, error -71

usb 1-1: new full speed USB device number 4 using

fsl-ehci hub 1-0:1.0: unable to enumerate USB device on port 1

ehci_fsl_bus_suspend begins, DR

ehci_fsl_bus_suspend ends, DR

However, if I plug this same device into the host port I get a different error message

ehci_fsl_bus_resume begins, Host 1

ehci_fsl_bus_resume ends, Host 1

usb 2-1: new high speed USB device number 4 using

fsl-ehci usb 2-1: device descriptor read/64, error -71

usb 2-1: device descriptor read/64, error -71

usb 2-1: new full speed USB device number 5 using

fsl-ehci hub 2-0:1.0: unable to enumerate

USB device on port 1 ehci_fsl_bus_suspend begins, Host 1

ehci_fsl_bus_suspend ends, Host 1

This is suggesting my usb port can read some of the time but not always.  Any help is appreciated. 

0 Kudos
Reply
7,168 Views
xray
Contributor III

One more piece of information.  Using the OTG port with the MFG TOOL does not work.  My PC does not recognize the USB device.  How does the MFG TOOL work?  Could this be a driver problem or does this mean I have a hardware problem?

0 Kudos
Reply
7,168 Views
alejandrolozan1
NXP Employee
NXP Employee

Hi,

Your pin configurations seem correct. I wonder if you can share your schematics to see if there is something wrong with the connections.

Best Regards,

Alejandro

0 Kudos
Reply
7,168 Views
xray
Contributor III

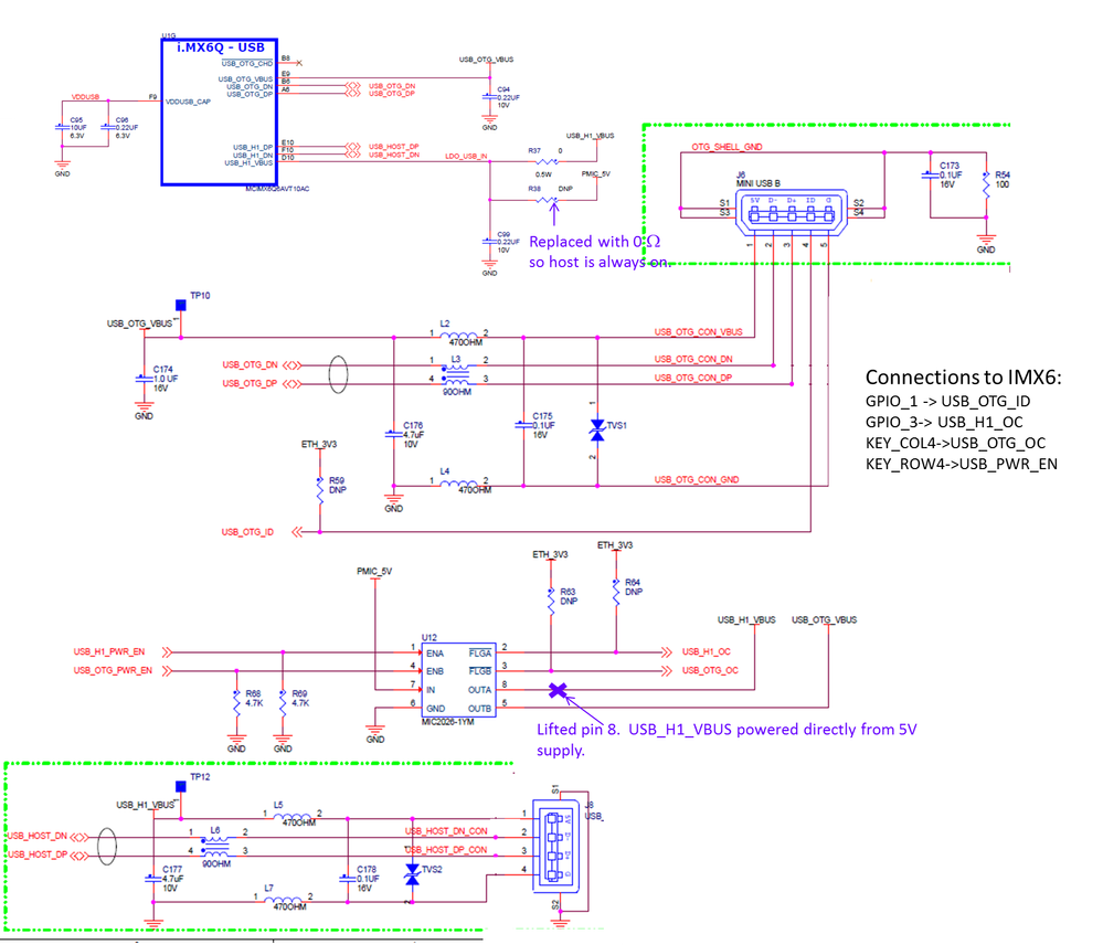
Here is my schematic.  I've made a few blue wire changes to the board.  Those are noted in purple.usb2.png

0 Kudos
Reply
7,168 Views
xray
Contributor III

I've tried this both ways.  With H1_PWR_EN set to a gpio pin controlled by mx6_set_host1_vbus_func(imx6q_dtra3_host1_vbus); function, and with H1_PWR_EN eliminated and the H1_VBUS tied high.  The results are the same.

0 Kudos
Reply
7,168 Views
xray
Contributor III

When I made the blue wire changes I removed the mx6_set_host1_vbus_func(imx6q_dtra3_host1_vbus); function definition.  It's not necessary if the host is always powered.

0 Kudos
Reply