IMX6 - Streaming of Video and Graphics Overlayed Display Buffer.

キャンセル
次の結果を表示 
表示  限定  | 次の代わりに検索 
もしかして: 

IMX6 - Streaming of Video and Graphics Overlayed Display Buffer.

1,670件の閲覧回数
faizel
Contributor I

Hi All,

           One of our design (based on imx6 sabre lite board) demands to transfer qt buffer (buttons - overlayed) + video over rtsp (h264/mpeg encoding). So the path being displaybuffer (gstreamer+qt) -> vpu(encoding) -> rtsp. We are using yocto with qt x11. Which will be the best way to achieve this. Our gstreamer version is 0.10. Do we have any reference for this.

Regards

Faizel

ラベル(5)
0 件の賞賛
返信
3 返答(返信)

1,289件の閲覧回数
Bio_TICFSL
NXP TechSupport
NXP TechSupport

Hi Faizel

,

This might be helpful for your case:

RTSP gstreamer and vpudec

regards

0 件の賞賛
返信

1,289件の閲覧回数
faizel
Contributor I

Hi,

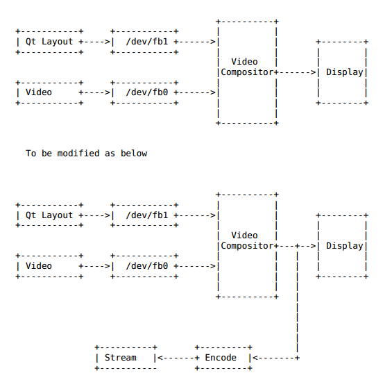
      Thank you . Actually, our case deals with streaming display buffer (video + menu buttons).  Please see the below figure for more clarity. The additional block in the second one is what we need to add. (Encode and stream after video compositor)

flow.png

Pls comment.

Regards

Faizel

0 件の賞賛
返信

1,289件の閲覧回数
faizel
Contributor I

Hi,

     Any body do have any comments or suggestions?

Regards

Faizel

0 件の賞賛
返信