Hello, Freescale
Our hardware board design is mostly based on the SabreSmart Board( CPU use Dual, DDR3 same, Ethernet same,etc), but the sd card circuit design is different.
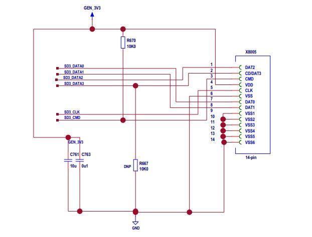
We use the micro-sd card which is the same with Sabre-Lite hardware design, and our board is only supported by booting from SD3.
Here is the circuit design difference:
Our Board design:

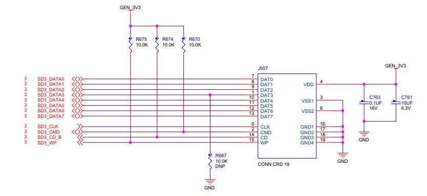
SabreSmart Board Design:

The SD3 data line, we only use 4 data line. My u-boot baseline is the SabreSmart.
My question is what should I changed from this circuit design changed based on the sabresmart uboot codes?
Thank you for your strong support!
Best Regards
Fe la