How to record audio from on-board microphone on SABRE-SDB i.MX6sx

キャンセル
次の結果を表示 
表示  限定  | 次の代わりに検索 
もしかして: 

How to record audio from on-board microphone on SABRE-SDB i.MX6sx

ソリューションへジャンプ
5,184件の閲覧回数
sublime
Contributor III

Hello,

I have not been able to find any information in the freescale documentation for how to record audio from the built-in microphone on the SABRE-SDB board. I came across a webpage: How to use & access iMX6 peripherals (Examples) - iMX6 Rex Module and it showed examples of how to record from microphone;

# arecord -f dat -d 10 -D hw:0,0 test.wav

Play the recorded file:

# aplay -f dat test.wav

After booting the board I am able to record. However, when I playback, I do not hear anything coming out of my headset. I am booting for the SD card image that came with the board.

Thanks,

Javier

P.S. Where is the test.wav file stored?

ラベル(2)
タグ(3)
1 解決策
4,044件の閲覧回数
sinanakman
Senior Contributor III

Hi Javier

Did you try this :

amixer sset 'INPGAR IN3R' on

Regards

Sinan Akman

元の投稿で解決策を見る

6 返答(返信)
4,044件の閲覧回数
Yuri
NXP Employee
NXP Employee

Please check if a capture device (MIC) is present in configuration,

using the command :

/$ arecord -l

Perhaps the problem concerns with the improper volume controls for input / output

sound channels. Please use "amixer" or "alsamixer" utilities to amplify sound data

Please use amixer help for some details :

$ amixer --h

Note, alsamixer uses pseudographic interface.


Have a great day,
Yuri

-----------------------------------------------------------------------------------------------------------------------
Note: If this post answers your question, please click the Correct Answer button. Thank you!
-----------------------------------------------------------------------------------------------------------------------

4,044件の閲覧回数
sublime
Contributor III

YuriMuhin_ng

sinanakman

Thanks for your help. I am able to record now and playback.

0 件の賞賛
返信
4,044件の閲覧回数
sublime
Contributor III

Hi Yuri, Hi sinanakman

Please see my terminal output below. I am having difficulty turning on headphone output:

root@imx6sxsabresd:~# amixer sget 'HPOUTR PGA' on

Simple mixer control 'HPOUTR PGA',0

  Capabilities: enum

  Items: 'DAC' 'Mixer'

  Item0: 'DAC'

root@imx6sxsabresd:~# amixer sset 'HPOUTR PGA' on

amixer: Invalid command!

0 件の賞賛
返信
4,044件の閲覧回数
sublime
Contributor III

I typed alsamixer and a GUI appeared. I noticed "INPGAR IN3R" is disabled. How can I enable this pin?

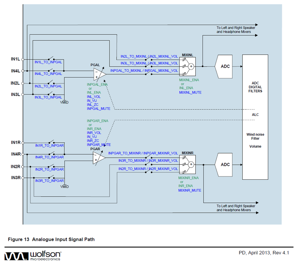
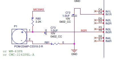
The SABRE-SDB schematic shows microphone input as IN3R.

mic.jpg

WM8962 Codec

si.png

0 件の賞賛
返信
4,045件の閲覧回数
sinanakman
Senior Contributor III

Hi Javier

Did you try this :

amixer sset 'INPGAR IN3R' on

Regards

Sinan Akman

4,044件の閲覧回数
sublime
Contributor III

Hi Sinan,

Thanks for your help. It is turned on now. However, I am still not able to playback.

0 件の賞賛
返信