HI,
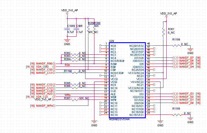
I plan to design a car board on imx6 solo,to boot from SD3 or 256MB nand flash,When insert a TF card it selects SD3 boot,else boot from nand.
BOOT_CFG2[4:3]=10 to select SD3,so,wneh to select nand boot,the BOOT_CFG2[4:3] select which one?The nand IC is winbond W29N02GVSIAA.
What is meaning of"boot search count"?


