Download image to i.MX8M custom board without Type-C connector

キャンセル
次の結果を表示 
表示  限定  | 次の代わりに検索 
もしかして: 

Download image to i.MX8M custom board without Type-C connector

2,169件の閲覧回数
danny_kim
Contributor III

Hello

I made a new board with reference to EVK(8MMINILPD4+BB).
AP, DDr, eMMC, etc. are all configured like EVK.
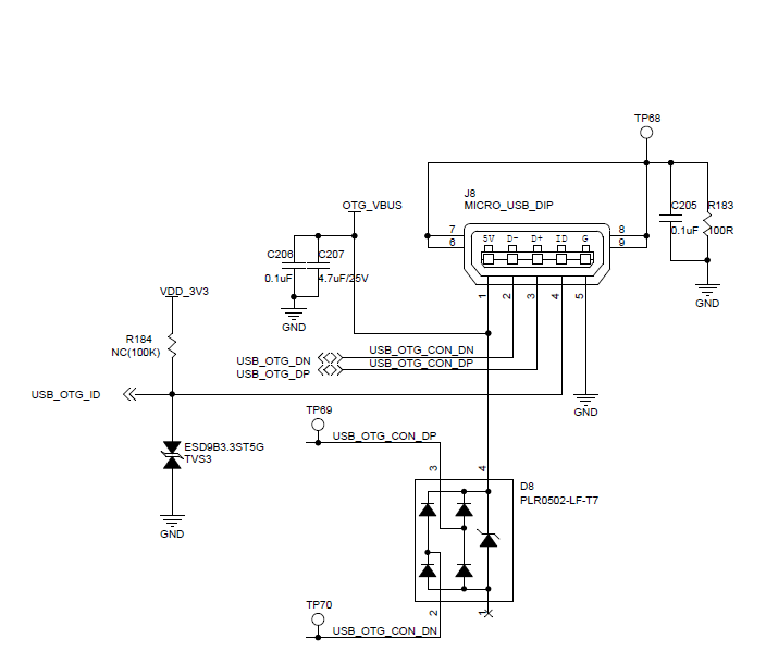
However, the USB OTG part for image download uses micro USB instead of type-C.
Therefore, all circuits such as Type-C side ICs were removed.

I get an error when I make a board and download an image through UUU
So I searched and it seems that UUU is only possible with type-C
If so, can't I download the image?
Isn't mfgtool even possible?
Please let me know how

pastedImage_3.png

pastedImage_2.png

ラベル(2)
0 件の賞賛
返信
2 返答(返信)

1,940件の閲覧回数
jamesmin
Contributor II

UUU works when the processor is in serial download mode. If you put bootable image on eMMC or SDcard, UUU would not work because the processor is not in the serial download mode when it boots normally.

UUU should work on micro-USB connector as well as Type-C. Make sure USB works in normal case, such as keyboard or USB thumbdrive. Also get command line tool from Release 1.3.82 · NXPmicro/mfgtools · GitHub for testing.

0 件の賞賛
返信

1,940件の閲覧回数
AldoG
NXP TechSupport
NXP TechSupport

Hello,

 

For UUU to work you'll need to disable all dependencies of the Type-C connector for uboot to start correctly.

 

In your defconfig:

CONFIG_USB_TCPC = n

 

In your dts file:

&usbotg1

      {

---       drm_mode= "otg";

---       extcon = <0>, <&typec1_ptn5110>;

---       picophy,pre-emp-curr-control = <3>;

---       picophy,dc-vol-level-adjust = <7>;

          status = "okay";

      };

&usbotg2

      {

---       drm_mode= "otg";

---       extcon = <0>, <&typec2_ptn5110>;

---       picophy,pre-emp-curr-control = <3>;

---       picophy,dc-vol-level-adjust = <7>;    

          status = "okay";

      };

 

Hope this helps,

Best regards,

Aldo.

0 件の賞賛
返信