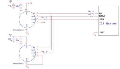
I have 2 I2S digital microphone with I2S interface,

The connection with iMX6ULL will be:
I2S_CLK -> CSI_DATA05 -> SAI1_TX_BCLK;
I2S_WS -> CSI_DATA04 -> SAI1_TX_SYNC;
I2S_DATA -> CSI_DATA06 -> SAI1_RX_DATA;
Will this correct?
If this pads config to ESAI, will be worked also?