Data throughput in i.MX6Q

キャンセル
次の結果を表示 
表示  限定  | 次の代わりに検索 
もしかして: 

Data throughput in i.MX6Q

1,182件の閲覧回数
norbertr
Contributor I

Hi,

In ERR004512 (ENET: 1 Gb Ethernet MAC (ENET) system limitation) I read about a problem with the Gigabit Ethernet interface.

Now I am not sure if the i.MX6 is suitable for my application:

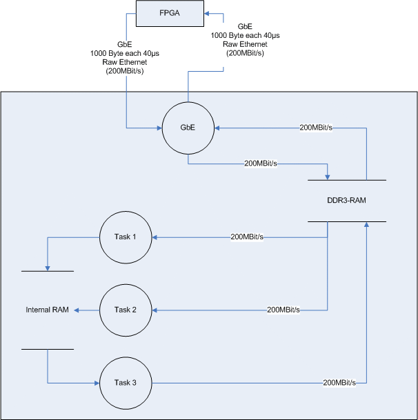
-The i.MX6Q receives a datastram over Gigabit Ethernet. 1000 Byte each 40µs (200MBit/s) from a FPGA, just raw ethernet.

-This stream is transfered into DDR3-RAM to be buffered for some seconds (if possible by DMA).

-Task1 loads the stream from DDR3-RAM (if possible by DMA) to analyze the data (in worst case the full 200MBit/s).

-Task2 loads the stream from DDR3-RAM (if possible by DMA) to analyze the data (in worst case the full 200MBit/s).

-Task3 transfers the results from Task1 and Task2 into DDR3-RAM (in worst case the full 200MBit/s), where the data is buffered.

-Each 40µs 1000Byte from DDR3-RAM must be sent from Gigabit Ethernet to the FPGA.

i.MX6Q_DataTransfer.gif

This means, Gigabit Ethernet has to transfer 200MBit/s Full Duplex.

So 200MBit/s RX + 200MBit/s TX = 400MBit/s, what is almost the limit of the Errata.

Will the i.MX6 GbE be able to to transfer this highspeed data stream?

Where can I get more information about the GbE's limitations? Where does the bottleneck result from?

As you can see, the data must be transferred many times from and to DDR3-RAM.

Will the i.MX6 be able to do this? Would these transfers have negative effects to the GbE?

I will use a RTOS on the i.MX6Q.

Regards,

Norbert

0 件の賞賛
返信
2 返答(返信)

942件の閲覧回数
igorpadykov
NXP Employee
NXP Employee

Hi Norbert

some real data GbE performance is given on link below

https://community.freescale.com/docs/DOC-98322

Seems only test on real hardware may answer your question since

i.MX6 architecture is quite complex for any theoretical predictions.

Best regards

chip

-----------------------------------------------------------------------------------------------------------------------

Note: If this post answers your question, please click the Correct Answer button. Thank you!

-----------------------------------------------------------------------------------------------------------------------

0 件の賞賛
返信

943件の閲覧回数
abdelrahmanzaye
Contributor III

Hi ,
i have IMX6-quad and i want to chose the best compatible RTOS for it ?
can you kindly help me ?

0 件の賞賛
返信