Current consumption on PMIC for i.MX6UL

取消
显示结果 
显示  仅  | 搜索替代 
您的意思是: 

Current consumption on PMIC for i.MX6UL

3,272 次查看
surendrajadhav
Contributor IV

Hello,

We are drawing peripheral power rails of i.MX6UL from PMIC. We are using SW1A switcher which has capacity of 1A. The peripheral connections are shown below.

PMIC supply.PNG

I am afraid whether 1A capacity of SW1A is sufficient to drive all the peripheral interfaces or not. Kindly confirm.

I have also given provision to drive these rails using SW2 regulator which has current capacity of 1.25A(higher than SW1A). But let me know if I connect SW2 to above power rails, will it disturb the power on/off sequecing of the CPU or not.

Can I share some power rails on SW1A and some on SW2? Will it disturb the power on/off sequecing of the CPU or not?

Regards,

Surendra

标签 (2)
7 回复数

2,921 次查看
b36401
NXP Employee
NXP Employee

Please note that PF3000 is a PMIC designed specifically for several i.MX processors including i.MX6UL.

You can refer chapter 4.1.5 "Maximum Supply Currents" of i.MX 6UL Data Sheet to make sure that 1A should be enough for CPU core.

Have a great day,
Victor

-----------------------------------------------------------------------------------------------------------------------
Note: If this post answers your question, please click the Correct Answer button. Thank you!
-----------------------------------------------------------------------------------------------------------------------

0 项奖励
回复

2,921 次查看
surendrajadhav
Contributor IV

Hi Victor,

Can we short SW1A output (i.e.DCDC_3V3) and SW2 output (i.e.VPERI_3V3) together, in order to increase the total current capacity of the 3.3V power rail.

Will it impact the power Up and Down sequence of the CPU. This is shown below.

PMIC.PNG

Regards,

Surendra

0 项奖励
回复

2,921 次查看
art
NXP Employee
NXP Employee

No, it is not possible to do it the way you describe due to the asynchronous nature of these switching regulators operation.

Best Regards,

Artur

2,921 次查看
surendrajadhav
Contributor IV

Hi Artur,

Based on the formula given in the datasheet " Imax = N x C x V x (0.5 x F)", I have calculated the current of each NVCC_XXX rails and it comes around approx. 300mA in total. This is far less than DCDC_3V3 capacity(which is 1A).

However my concern is, in the above formula I have considered " C—Equivalent external capacitive load " as 10nF.

Kindly let me know is it enough to consider 10nF. If we increase this to 100nF, then current shall increase from 300mA to 3000mA(3A).

Please share your understanding on this+.

Regards,

Surendra

0 项奖励
回复

2,921 次查看
art
NXP Employee
NXP Employee

If no dedicated external capacitive load is applied to a pin, considering 10nF is much more than enough for the estimation. Typically, the capacitance of PCB traces and external loads such as some logic inputs, can be considered as some hundrers of pFs.

Best Regards,

Artur

2,920 次查看
art
NXP Employee
NXP Employee

Please refer to attached schematic for the typical use case of the PF3000 PMIC with the i.MX6UL processor.


Have a great day,
Artur

-----------------------------------------------------------------------------------------------------------------------
Note: If this post answers your question, please click the Correct Answer button. Thank you!
-----------------------------------------------------------------------------------------------------------------------

0 项奖励
回复

2,920 次查看
surendrajadhav
Contributor IV

Hello Artur,

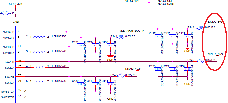
We are already referring the attached schematic. However this schematic also sharing peripheral load between DCDC_3V3 and VPERI_3V3. Please see the attached image.

PMIC rails.PNG

In my case as shown in previous image, everything is driven on DCDC_3V3, which has current capacity of 1A.

If you see above image there is provision to short VPERI3V3 and DCDC_3V3. This is also by done by me.

Let me know if it will impact the power on/off sequnce of the CPU.

Regards,

Surendra

0 项奖励
回复