Hello Free Lance,
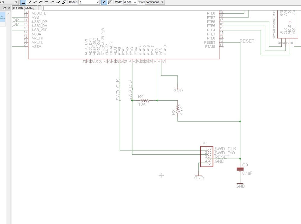
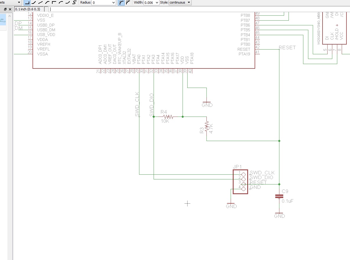
1. The SWD external circuit is correct.
2. NMI pin please also add external 4.7K to 10K pull up.
3. The SWD connection in your JLINK side.
This picture is for your reference, you need to connect your 20 PINS interface in the JLINK, pin1 should connect to 3.3V.

4. You must make sure your JLINK debugger can support the kinetis.
5. download the newest JLINK driver from the segger website:
www.segger.com
6. After you install the newest JLINK driver, you can use the JLINK commander to check, whether you can find the ARM core, if yes, it means you can connect the KL82, otherwise, your KL82 hardware still have problem, you need to check the hardware.
7. Please take care the solder temperature, the max data is 260 C, otherwise the chip pin maybe damaged. You can find this information in the KL82 datasheet.
Wish it helps you!
If you still have problem, please also post your JLINK commander connect information.
Have a great day,
Kerry
-----------------------------------------------------------------------------------------------------------------------
Note: If this post answers your question, please click the Correct Answer button. Thank you!
-----------------------------------------------------------------------------------------------------------------------