About the voltage problem of NVCC_UART in i. mx 8 MINI

取消
显示结果 
显示  仅  | 搜索替代 
您的意思是: 

About the voltage problem of NVCC_UART in i. mx 8 MINI

4,203 次查看
Only_聆听
Contributor III

Hello, technician friend:

I referred to the original design and set the voltage of NVCC_UART to 1.8V, but I found that the specification described that it could support 1.8V or 3.3V voltage mode, but I failed to find out how to configure it to work in 1.8V or 3.3V mode, and whether the configuration is realized by hardware or software, I hope you can give me advice.  thank you  .

Currently, I have encountered a very strange problem. As the voltage of my NVCC_UART is 1.8V, the voltage of TXD and RXD of Uart2 is 1.8V. In order to adapt to the USB-to-TTL serial port converter, we added a V1.8-to-3.3V conversion circuit to balance the logic level.  

However, we found that after connecting the USB to TTL serial port converter, the printed information of I.mx8 mini was output normally, but the information sent by the computer to I.MX 8 mini did not respond.  Measurement has seen the serial port data waveform sent to RXD normally.  

 

0 项奖励
回复
6 回复数

4,185 次查看
BiyongSUN
NXP Employee
NXP Employee

you can supply the NVCC_UART from the same power you give to uart convertor chip. 

when you supply the 3.3v  to the NVCC_UART the IO will become 3.3v. 

That is called power group or power domain. 

Actually you can supply any voltage, such as 1.9v, what you want. 

Untitleddddd.png

4,178 次查看
Only_聆听
Contributor III

Hi Sun:

Thank you very much for your answer. We have found the problem and improved the circuit. The problem no longer exists.  

I would like to ask you another question: Suppose the power supply of NCVV_UART is 1.8V, then the voltage of the serial port will be 1.8V, but the TTL protocol I know stipulates that the voltage is logic 0 when the voltage is <0.8V, and the voltage is logic 1 when the voltage is >2.4V.  Therefore, if the CHIP adopts TTL standard to parse Uart data, is there any risk?  

 

非常感谢的您的解答,我们已经找到问题所在,并改进了电路,问题已经不存在。

我想再请教您一个问题:假设NCVV_UART的供电为1.8V,那么串口的电压将为1.8V,但是我所了解的TTL协议规定电压<0.8V时为逻辑0,电压>2.4V时为逻辑1。因此假设芯片是采用TTL的标准去解析Uart的数据,是不是可能存在风险?

  

0 项奖励
回复

4,173 次查看
BiyongSUN
NXP Employee
NXP Employee

1.8V 3.3v

0 < 0.36 < 0.66

1 > 1.44 > 2.46

 

As I said before, the IO will follow the NVCC_UART power group/domain. Just supply it 3.3v.

 

Untitledee.png

0 项奖励
回复

4,167 次查看
Only_聆听
Contributor III

Only__0-1629099989545.png

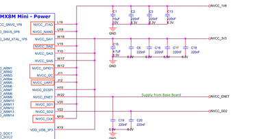
In my later hardware revision, I will change the power supply of this power supply, the current power supply is bundled with other power supplies.  

Based on the current design, I have added the above level conversion circuit to the output position of Uart2 to fit my serial debugging tool.  

 

 

0 项奖励
回复

4,189 次查看
igorpadykov
NXP Employee
NXP Employee

Hi Li

 

> how to configure it to work in 1.8V or 3.3V mode, and whether the configuration is realized by hardware or software

 

it is defined by hardware,  please use Table 65. i.MX 8M Mini 14 x 14 mm functional contact assignments

column "Power group"   i.MX 8M Mini Applications Processor Datasheet for Consumer Products

 

Best regards
igor

 

4,180 次查看
Only_聆听
Contributor III

Hi Igorpadykov:

  • Thank you very much for your reply. I have successfully solved the problem.

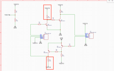
  • My problem is caused by the level conversion circuit we added. Because the pull-up resistor is not added at the RX end, the data waveform is perfect, but the internal driving ability is not enough, and the chip still fails to recognize the data or the data is garbled.
  • After we added the pull-up resistance, everything worked

  • Only__0-1629095890167.png

     

0 项奖励
回复