About the access timing to the Boot device of i.MX6

cancel
Showing results for 
Show  only  | Search instead for 
Did you mean: 

About the access timing to the Boot device of i.MX6

1,597 Views
yuuki
Senior Contributor II

Could you teach the timing which starts access to Boot Device after POR is de-asserted?

OS image is stored in eMMC.

In this case, I understand that they are the following sequences.

(1)POR is de-asserted => (2)internal Boot loader start => (3)Read Boot cofig pins => (4)access start to eMMC

Is the time from (1) to (4) defined?

For example, It is 5HCLK necessity from POR_deassert to eMMC access. etc.

Your kind helps would be greatly appreciated.

Best Regards,

Labels (1)
Tags (4)
0 Kudos
Reply
4 Replies

1,410 Views
yuuki
Senior Contributor II

I would like to know time required for the following sequences.

Would you teach time required from "Reset de-assertion" to "image execution"?

boot flow.png

I referred to the reference manual.

However, I was not able to find the explanation about this timing.

Best Regards,

0 Kudos
Reply

1,410 Views
alejandrolozan1
NXP Employee
NXP Employee

Hi,

As you already noticed there is no data about this in the datasheet or other document.

I can try to measure this time, but as far as I know this time may vary depending on the device you are booting from.

For example  the read and writing waitsates can change depending on the brand.

Therefore the time I can measure might not be the same for all the devices.

Best Regards,

Alejandro

0 Kudos
Reply

1,410 Views
yuuki
Senior Contributor II

Dear Alejandro-san,

Thank you for the reply.

"but as far as I know this time may vary depending on the device you are booting from."
=>
Our customer's system is Booted from eMMC.

I would like to know time from POR de-asserting to eMMC access starting.

"POR de-assert => start Boot code => Read USDHC Boot eFUSE configuration => start eMMC access"


Since it is time until it starts access to eMMC, I understand that it is not dependent on a device.

Best Regard,
Yuuki

0 Kudos
Reply

1,410 Views
alejandrolozan1
NXP Employee
NXP Employee

Hi,

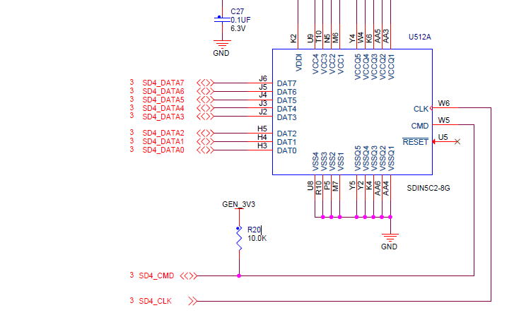
I measured the time where the first command is sent to the eMMC. In R20 of the SABRE SDP.

The time from where it changes from 3.3 volts to other state.

Captura.PNG

The time was ~30.8ms.

Remember that this data is not officcial, is only the one I measured in this board.

I hope this helps,

Alejandro

0 Kudos
Reply