ADC noise, flicker and sometimes hard to reach ADC maximum value

取消
显示结果 
显示  仅  | 搜索替代 
您的意思是: 

ADC noise, flicker and sometimes hard to reach ADC maximum value

887 次查看
SorenHW
Contributor I

Hi
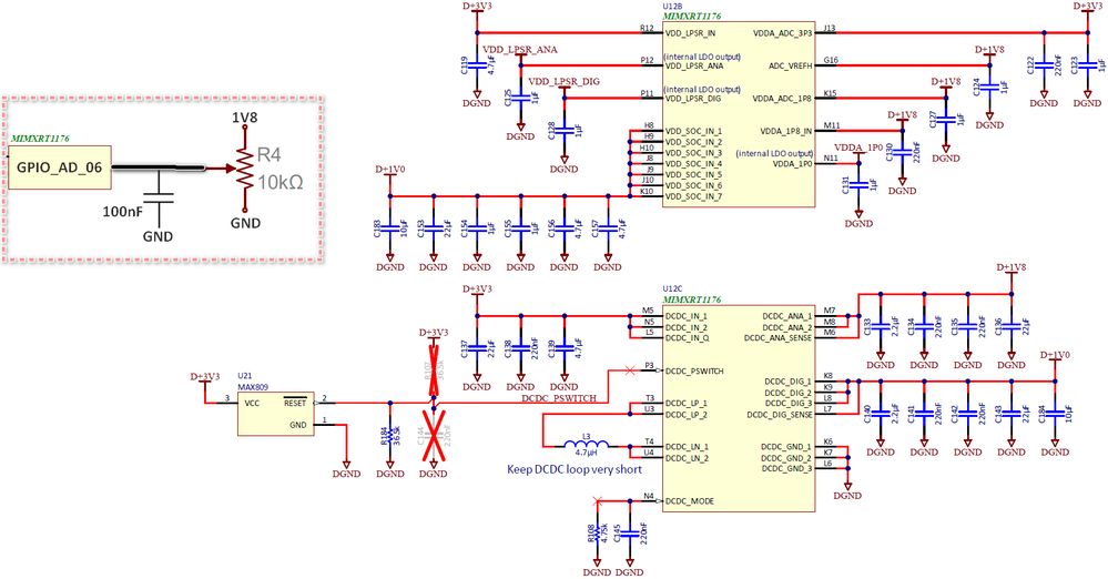
I have a problem with the ADC on MIMXRT1176. For some reason the ADC value cant reach maximum periodicly, sometimes the last 7 counts flickers. We are using a 10k potmeter with a 100nF cap parallel with ADC signal and placed close to ADC input.

Do we have an issue in the schematic or are we using the ADC incorrect?

Hope you can help.

Thank you very much.

Regards,
Soren

2023-11-22_171505.jpg 

标签 (1)
0 项奖励
回复
1 回复

841 次查看
_Leo_
NXP TechSupport
NXP TechSupport

Hi,

Thank you so much for your interest in our products and for using our community.

The ADC is an analog peripheral with intrinsic linearity errors and there are many parameters that can affect its performance. The ADC Guidelines Spec and Configuration app note explains how to read our spec and best practices to increase accuracy (it was written for the S32, but the same principles apply). There is no calibration magic that will give you an ideal transfer function.

What can also help considerably is the correct selection and design of an external RC circuit for the ADC input. For that you can refer to the Cookbook for SAR ADC Measurements app note.

Hope it helps you.

Have a nice day!

0 项奖励
回复