RW612 - PM4 current is abnormal.

cancel
Showing results for 
Show  only  | Search instead for 
Did you mean: 

RW612 - PM4 current is abnormal.

1,833 Views
WeiliWang
Contributor I

Hi Experts.

We have recently been using the u-blox W10 module in some of our mass-production products. However, we have observed that the PM4 current consumption varies significantly from module to module, ranging from around 300 µA up to 1 mA.

To further investigate, I tested with two FRDM-RW612 development kits, without making any rework or modifications, and programmed both with the Power Manager Test (bare-metal) sample application from the NXP SDK v25.6.0.

On DK1, measuring current through JP9, the PM4 current consumption is around 400 µA, which is as expected.

On DK2, under the exact same test conditions, the PM4 current consumption is around 1 mA. I repeated this test 120 times, and the results were consistently the same.

Interestingly, when I applied hot air to DK2, the PM4 current dropped to ~400 µA (normal value). But after a few minutes of cooling, the current rose back to ~1 mA. Reapplying hot air again would temporarily bring the current back down.

Could you please advise how I should analyze this issue? I am using the official development kits and the unmodified sample code, and I can reproduce the problem reliably.

0 Kudos
Reply
13 Replies

1,810 Views
DanielRuvalcaba
NXP TechSupport
NXP TechSupport

Hi,

Could you please help me confirm the following?

You ran the same test using the same example on two FRDM boards.

  • FRDM 1 shows normal current consumption, even when hot air is applied.
  • FRDM 2 consumes about 1 mA more than FRDM 1 under normal conditions, but when hot air is applied, its current consumption drops to match that of FRDM 1.

Is my understanding correct?

For reference, I recommend taking a look at AN14464.

Regards,
Daniel

0 Kudos
Reply

1,799 Views
WeiliWang
Contributor I

Hi Daniel.

Your understanding is very correct.

I studied AN14464.
I used three current meters to measure JP9, JP5, and JP7.
The results are as follows:

FRDM1(O.K case) JP9:474mA JP5:21uA JP7:444uA.

FRDM2(K.O case) JP9:1.26mA JP5:21uA JP7:448uA.

In K.O.'s case, I noticed that JP9 consumed 1.26mA, but JP5 and JP7 combined consumed 469uA. This means that I have approximately 800mA of leakage coming from somewhere below the JP9 node.

 

Do you have any suggestions that I can try to troubleshoot?

We're using the Ublox W10 and are experiencing this issue.
We've done some small-scale production.
413 modules have a current draw between 300 and 500uA.
70 modules have a current draw between 501 and 800uA.
32 modules have a current draw between 801 and 900uA.
15 modules have a current draw between 901 and 1050uA.

 

0 Kudos
Reply

1,759 Views
DanielRuvalcaba
NXP TechSupport
NXP TechSupport

Hi, 

Thank you for such detailed information. I just want to be completely sure I understand your setup.

I will need to do some testing on my side. 

Meanwhile, please confirm if this is a typo: "This means that I have approximately 800mA of leakage". Aren't these 800uA?

You also mentioned "On DK1, measuring current through JP9, the PM4 current consumption is around 400 µA, which is as expected.". But you also mentioned "FRDM1(O.K case) JP9:474mA JP5:21uA JP7:444uA.". Is the measure on JP9 474uA instead of 474mA?

 

Regards,

Daniel.

0 Kudos
Reply

1,711 Views
WeiliWang
Contributor I

Hi Daniel.

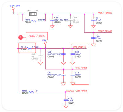
I've identified the 700µA "gap current"; my measurements show that this current is being drawn from the VPA pin. Is this issue something that can be resolved through software updates or patches? We have already purchased 1560 units from U-blox, and our client is about to undergo RF certification in six different countries. I need to know if this problem can be fixed.

Is it possible to solve this problem using a patch?

WeiliWang_0-1758251280118.png

 

0 Kudos
Reply

1,686 Views
DanielRuvalcaba
NXP TechSupport
NXP TechSupport

Hi,

Could you please share a picture of your FRDMs?

We are checking this. Please give me some time until I get an update to share.

 

Regards,

Daniel.

0 Kudos
Reply

1,516 Views
WeiliWang
Contributor I

Hi Daniel.

Here's another update:
We used the uBlox IRIS-W106-30B module.
We opened the shielding cover and measured the current leakage in the ublox IRIS-W106-30B module under a specific test condition (K.O. case). We found a current leakage of 657 µA at VPA.

Therefore, based on the experimental results, the source of the leakage current in both the FRDM612 and ublox IRIS-W106-30B appears to be the current drawn from the VPA.

0 Kudos
Reply

1,449 Views
DanielRuvalcaba
NXP TechSupport
NXP TechSupport

Hi,

 

Sorry for the delay.

I don't currently have a way to measure current consumption, but I should be able to do it tomorrow. Please give me some time to gather the measurements.

By the way, could you please tell me what the cables in the KO FRDM are for?

 

Regards,

Daniel.

0 Kudos
Reply

1,438 Views
WeiliWang
Contributor I

Hi Daniel.

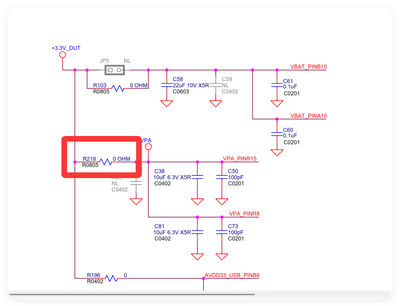
The K.O. board yellow cable for measuring VPA current.

I've removed the R218 for measuring the VPA current

WeiliWang_0-1758687668677.png

 

Tags (1)
0 Kudos
Reply

1,390 Views
DanielRuvalcaba
NXP TechSupport
NXP TechSupport

Hi,

I tested the power manager test with the 25.09 SDK using 2 FRDM-RW612 board.
Nevertheless, I got expected results with both of them.

DanielRuvalcaba_4-1758773852825.png

The measurement is on JP9.

Could you please tell me what the cables in your KO FRDM board are for?

Regards,

Daniel.

 

0 Kudos
Reply

1,372 Views
WeiliWang
Contributor I

Hi Daniel.

The yellow cable on this K.O. board is used to measure the current of VPA with 0 ohms resistance(R218).

WeiliWang_0-1758787079290.png

 

Also,i have sent a private message.

Could you check it?

 

0 Kudos
Reply

1,679 Views
WeiliWang
Contributor I

Hi Daniel.

My FRDM's picture is below:

WeiliWang_0-1758328990924.png

 

WeiliWang_1-1758329028621.png

 

WeiliWang_2-1758329081576.png

 

WeiliWang_3-1758329134480.png

 

0 Kudos
Reply

1,734 Views
WeiliWang
Contributor I

Hi Daniel.

also I have tried tested PM3 mode

For the PM3 mode.

both the FRDM612 are the same.

the PM3 current consumption about 0.96mA

However, when entering PM4 mode, the problematic FRDM612 will become 1.19mA, while the normal FRDM is about 0.47mA

0 Kudos
Reply

1,750 Views
WeiliWang
Contributor I

Hi Daniel.

Sorry, JP9: 474mA should be corrected to 474uA, not mA.
Also, I looked at the power tree after JP9, except for JP7 and JP5.
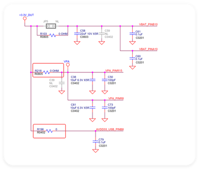
If I want to analyze this further, can I only measure R218 and R196 to identify the power consumption sources? Would measuring the power tree of these two paths be helpful to you?

I have uploaded the FRDM612 schematic in the attached file.

FRDM-RW612-SCH.pdf

WeiliWang_0-1758180854622.png

 

0 Kudos
Reply
%3CLINGO-SUB%20id%3D%22lingo-sub-2170374%22%20slang%3D%22en-US%22%20mode%3D%22CREATE%22%3ERW612%20-%20PM4%20current%20is%20abnormal.%3C%2FLINGO-SUB%3E%3CLINGO-BODY%20id%3D%22lingo-body-2170374%22%20slang%3D%22en-US%22%20mode%3D%22CREATE%22%3E%3CP%3EHi%20Experts.%3C%2FP%3E%3CP%3EWe%20have%20recently%20been%20using%20the%20u-blox%20W10%20module%20in%20some%20of%20our%20mass-production%20products.%20However%2C%20we%20have%20observed%20that%20the%20PM4%20current%20consumption%20varies%20significantly%20from%20module%20to%20module%2C%20ranging%20from%20around%20300%20%C2%B5A%20up%20to%201%20mA.%3C%2FP%3E%3CP%3ETo%20further%20investigate%2C%20I%20tested%20with%20two%20FRDM-RW612%20development%20kits%2C%20without%20making%20any%20rework%20or%20modifications%2C%20and%20programmed%20both%20with%20the%20Power%20Manager%20Test%20(bare-metal)%20sample%20application%20from%20the%20NXP%20SDK%20v25.6.0.%3C%2FP%3E%3CP%3EOn%20DK1%2C%20measuring%20current%20through%20JP9%2C%20the%20PM4%20current%20consumption%20is%20around%20400%20%C2%B5A%2C%20which%20is%20as%20expected.%3C%2FP%3E%3CP%3EOn%20DK2%2C%20under%20the%20exact%20same%20test%20conditions%2C%20the%20PM4%20current%20consumption%20is%20around%201%20mA.%20I%20repeated%20this%20test%20120%20times%2C%20and%20the%20results%20were%20consistently%20the%20same.%3C%2FP%3E%3CP%3EInterestingly%2C%20when%20I%20applied%20hot%20air%20to%20DK2%2C%20the%20PM4%20current%20dropped%20to%20~400%20%C2%B5A%20(normal%20value).%20But%20after%20a%20few%20minutes%20of%20cooling%2C%20the%20current%20rose%20back%20to%20~1%20mA.%20Reapplying%20hot%20air%20again%20would%20temporarily%20bring%20the%20current%20back%20down.%3C%2FP%3E%3CP%3ECould%20you%20please%20advise%20how%20I%20should%20analyze%20this%20issue%3F%20I%20am%20using%20the%20official%20development%20kits%20and%20the%20unmodified%20sample%20code%2C%20and%20I%20can%20reproduce%20the%20problem%20reliably.%3C%2FP%3E%3C%2FLINGO-BODY%3E%3CLINGO-SUB%20id%3D%22lingo-sub-2175585%22%20slang%3D%22en-US%22%20mode%3D%22CREATE%22%20translate%3D%22no%22%3ERe%3A%20RW612%20-%20PM4%20current%20is%20abnormal.%3C%2FLINGO-SUB%3E%3CLINGO-BODY%20id%3D%22lingo-body-2175585%22%20slang%3D%22en-US%22%20mode%3D%22CREATE%22%3E%3CP%3EHi%20Daniel.%3C%2FP%3E%3CP%3EThe%20yellow%20cable%20on%20this%20K.O.%20board%20is%20used%20to%20measure%20the%20current%20of%20VPA%20with%200%20ohms%20resistance(R218).%3C%2FP%3E%3CP%3E%3CSPAN%20class%3D%22lia-inline-image-display-wrapper%20lia-image-align-inline%22%20image-alt%3D%22WeiliWang_0-1758787079290.png%22%20style%3D%22width%3A%20400px%3B%22%3E%3Cspan%20class%3D%22lia-inline-image-display-wrapper%22%20image-alt%3D%22WeiliWang_0-1758787079290.png%22%20style%3D%22width%3A%20400px%3B%22%3E%3Cimg%20src%3D%22https%3A%2F%2Fcommunity.nxp.com%2Ft5%2Fimage%2Fserverpage%2Fimage-id%2F358472i244992BB1511F908%2Fimage-size%2Fmedium%3Fv%3Dv2%26amp%3Bpx%3D400%22%20role%3D%22button%22%20title%3D%22WeiliWang_0-1758787079290.png%22%20alt%3D%22WeiliWang_0-1758787079290.png%22%20%2F%3E%3C%2Fspan%3E%3C%2FSPAN%3E%3C%2FP%3E%3CBR%20%2F%3E%3CP%3EAlso%2Ci%20have%20sent%20a%20private%20message.%3C%2FP%3E%3CP%3ECould%20you%20check%20it%3F%3C%2FP%3E%3CBR%20%2F%3E%3C%2FLINGO-BODY%3E%3CLINGO-SUB%20id%3D%22lingo-sub-2175442%22%20slang%3D%22en-US%22%20mode%3D%22CREATE%22%20translate%3D%22no%22%3ERe%3A%20RW612%20-%20PM4%20current%20is%20abnormal.%3C%2FLINGO-SUB%3E%3CLINGO-BODY%20id%3D%22lingo-body-2175442%22%20slang%3D%22en-US%22%20mode%3D%22CREATE%22%3E%3CP%3EHi%2C%3C%2FP%3E%0A%3CP%3EI%20tested%20the%20power%20manager%20test%20with%20the%2025.09%20SDK%20using%202%20FRDM-RW612%20board.%3CBR%20%2F%3ENevertheless%2C%20I%20got%20expected%20results%20with%20both%20of%20them.%3C%2FP%3E%0A%3CP%3E%3CSPAN%20class%3D%22lia-inline-image-display-wrapper%20lia-image-align-inline%22%20image-alt%3D%22DanielRuvalcaba_4-1758773852825.png%22%20style%3D%22width%3A%20400px%3B%22%3E%3Cspan%20class%3D%22lia-inline-image-display-wrapper%22%20image-alt%3D%22DanielRuvalcaba_4-1758773852825.png%22%20style%3D%22width%3A%20400px%3B%22%3E%3Cimg%20src%3D%22https%3A%2F%2Fcommunity.nxp.com%2Ft5%2Fimage%2Fserverpage%2Fimage-id%2F358441iA67BFD6F28E4ED15%2Fimage-size%2Fmedium%3Fv%3Dv2%26amp%3Bpx%3D400%22%20role%3D%22button%22%20title%3D%22DanielRuvalcaba_4-1758773852825.png%22%20alt%3D%22DanielRuvalcaba_4-1758773852825.png%22%20%2F%3E%3C%2Fspan%3E%3C%2FSPAN%3E%3C%2FP%3E%0A%3CP%3EThe%20measurement%20is%20on%20JP9.%3C%2FP%3E%0A%3CP%3ECould%20you%20please%20tell%20me%20what%20the%20cables%20in%20your%20KO%20FRDM%20board%20are%20for%3F%3C%2FP%3E%0A%3CP%3ERegards%2C%3C%2FP%3E%0A%3CP%3EDaniel.%3C%2FP%3E%0A%3CBR%20%2F%3E%3C%2FLINGO-BODY%3E%3CLINGO-SUB%20id%3D%22lingo-sub-2174724%22%20slang%3D%22en-US%22%20mode%3D%22CREATE%22%20translate%3D%22no%22%3ERe%3A%20RW612%20-%20PM4%20current%20is%20abnormal.%3C%2FLINGO-SUB%3E%3CLINGO-BODY%20id%3D%22lingo-body-2174724%22%20slang%3D%22en-US%22%20mode%3D%22CREATE%22%3E%3CP%3EHi%20Daniel.%3C%2FP%3E%3CP%3EThe%20K.O.%20board%20yellow%20cable%20for%20measuring%20VPA%20current.%3C%2FP%3E%3CP%3EI've%20removed%20the%20R218%20for%20measuring%20the%20VPA%20current%3C%2FP%3E%3CP%3E%3CSPAN%20class%3D%22lia-inline-image-display-wrapper%20lia-image-align-inline%22%20image-alt%3D%22WeiliWang_0-1758687668677.png%22%20style%3D%22width%3A%20400px%3B%22%3E%3Cspan%20class%3D%22lia-inline-image-display-wrapper%22%20image-alt%3D%22WeiliWang_0-1758687668677.png%22%20style%3D%22width%3A%20400px%3B%22%3E%3Cimg%20src%3D%22https%3A%2F%2Fcommunity.nxp.com%2Ft5%2Fimage%2Fserverpage%2Fimage-id%2F358262i0584F7535CE89084%2Fimage-size%2Fmedium%3Fv%3Dv2%26amp%3Bpx%3D400%22%20role%3D%22button%22%20title%3D%22WeiliWang_0-1758687668677.png%22%20alt%3D%22WeiliWang_0-1758687668677.png%22%20%2F%3E%3C%2Fspan%3E%3C%2FSPAN%3E%3C%2FP%3E%3CBR%20%2F%3E%3C%2FLINGO-BODY%3E%3CLINGO-SUB%20id%3D%22lingo-sub-2174468%22%20slang%3D%22en-US%22%20mode%3D%22CREATE%22%20translate%3D%22no%22%3ERe%3A%20RW612%20-%20PM4%20current%20is%20abnormal.%3C%2FLINGO-SUB%3E%3CLINGO-BODY%20id%3D%22lingo-body-2174468%22%20slang%3D%22en-US%22%20mode%3D%22CREATE%22%3E%3CP%3EHi%2C%3C%2FP%3E%0A%3CBR%20%2F%3E%0A%3CP%3ESorry%20for%20the%20delay.%3C%2FP%3E%0A%3CP%3EI%20don't%20currently%20have%20a%20way%20to%20measure%20current%20consumption%2C%20but%20I%20should%20be%20able%20to%20do%20it%20tomorrow.%20Please%20give%20me%20some%20time%20to%20gather%20the%20measurements.%3C%2FP%3E%0A%3CP%3EBy%20the%20way%2C%20could%20you%20please%20tell%20me%20what%20the%20cables%20in%20the%20KO%20FRDM%20are%20for%3F%3C%2FP%3E%0A%3CBR%20%2F%3E%0A%3CP%3ERegards%2C%3C%2FP%3E%0A%3CP%3EDaniel.%3C%2FP%3E%3C%2FLINGO-BODY%3E%3CLINGO-SUB%20id%3D%22lingo-sub-2173948%22%20slang%3D%22en-US%22%20mode%3D%22CREATE%22%20translate%3D%22no%22%3ERe%3A%20RW612%20-%20PM4%20current%20is%20abnormal.%3C%2FLINGO-SUB%3E%3CLINGO-BODY%20id%3D%22lingo-body-2173948%22%20slang%3D%22en-US%22%20mode%3D%22CREATE%22%3E%3CP%3EHi%20Daniel.%3C%2FP%3E%3CP%3EHere's%20another%20update%3A%3CBR%20%2F%3EWe%20used%20the%20uBlox%20IRIS-W106-30B%20module.%3CBR%20%2F%3EWe%20opened%20the%20shielding%20cover%20and%20measured%20the%20current%20leakage%20in%20the%20ublox%20IRIS-W106-30B%20module%20under%20a%20specific%20test%20condition%20(K.O.%20case).%20We%20found%20a%20current%20leakage%20of%20657%20%C2%B5A%20at%20VPA.%3C%2FP%3E%3CP%3ETherefore%2C%20based%20on%20the%20experimental%20results%2C%20the%20source%20of%20the%20leakage%20current%20in%20both%20the%20FRDM612%20and%20ublox%20IRIS-W106-30B%20appears%20to%20be%20the%20current%20drawn%20from%20the%20VPA.%3C%2FP%3E%3C%2FLINGO-BODY%3E%3CLINGO-SUB%20id%3D%22lingo-sub-2173036%22%20slang%3D%22en-US%22%20mode%3D%22CREATE%22%20translate%3D%22no%22%3ERe%3A%20RW612%20-%20PM4%20current%20is%20abnormal.%3C%2FLINGO-SUB%3E%3CLINGO-BODY%20id%3D%22lingo-body-2173036%22%20slang%3D%22en-US%22%20mode%3D%22CREATE%22%3E%3CP%3EHi%20Daniel.%3C%2FP%3E%3CP%3EMy%20FRDM's%20picture%20is%20below%3A%3C%2FP%3E%3CP%3E%3CSPAN%20class%3D%22lia-inline-image-display-wrapper%20lia-image-align-inline%22%20image-alt%3D%22WeiliWang_0-1758328990924.png%22%20style%3D%22width%3A%20400px%3B%22%3E%3Cspan%20class%3D%22lia-inline-image-display-wrapper%22%20image-alt%3D%22WeiliWang_0-1758328990924.png%22%20style%3D%22width%3A%20343px%3B%22%3E%3Cimg%20src%3D%22https%3A%2F%2Fcommunity.nxp.com%2Ft5%2Fimage%2Fserverpage%2Fimage-id%2F357820iB09CBD33C39B03C9%2Fimage-size%2Fmedium%3Fv%3Dv2%26amp%3Bpx%3D400%22%20role%3D%22button%22%20title%3D%22WeiliWang_0-1758328990924.png%22%20alt%3D%22WeiliWang_0-1758328990924.png%22%20%2F%3E%3C%2Fspan%3E%3C%2FSPAN%3E%3C%2FP%3E%3CBR%20%2F%3E%3CP%3E%3CSPAN%20class%3D%22lia-inline-image-display-wrapper%20lia-image-align-inline%22%20image-alt%3D%22WeiliWang_1-1758329028621.png%22%20style%3D%22width%3A%20400px%3B%22%3E%3Cspan%20class%3D%22lia-inline-image-display-wrapper%22%20image-alt%3D%22WeiliWang_1-1758329028621.png%22%20style%3D%22width%3A%20333px%3B%22%3E%3Cimg%20src%3D%22https%3A%2F%2Fcommunity.nxp.com%2Ft5%2Fimage%2Fserverpage%2Fimage-id%2F357821i0243C9CE1D2506AD%2Fimage-size%2Fmedium%3Fv%3Dv2%26amp%3Bpx%3D400%22%20role%3D%22button%22%20title%3D%22WeiliWang_1-1758329028621.png%22%20alt%3D%22WeiliWang_1-1758329028621.png%22%20%2F%3E%3C%2Fspan%3E%3C%2FSPAN%3E%3C%2FP%3E%3CBR%20%2F%3E%3CP%3E%3CSPAN%20class%3D%22lia-inline-image-display-wrapper%20lia-image-align-inline%22%20image-alt%3D%22WeiliWang_2-1758329081576.png%22%20style%3D%22width%3A%20400px%3B%22%3E%3Cspan%20class%3D%22lia-inline-image-display-wrapper%22%20image-alt%3D%22WeiliWang_2-1758329081576.png%22%20style%3D%22width%3A%20324px%3B%22%3E%3Cimg%20src%3D%22https%3A%2F%2Fcommunity.nxp.com%2Ft5%2Fimage%2Fserverpage%2Fimage-id%2F357822i52F762066EF92788%2Fimage-size%2Fmedium%3Fv%3Dv2%26amp%3Bpx%3D400%22%20role%3D%22button%22%20title%3D%22WeiliWang_2-1758329081576.png%22%20alt%3D%22WeiliWang_2-1758329081576.png%22%20%2F%3E%3C%2Fspan%3E%3C%2FSPAN%3E%3C%2FP%3E%3CBR%20%2F%3E%3CP%3E%3CSPAN%20class%3D%22lia-inline-image-display-wrapper%20lia-image-align-inline%22%20image-alt%3D%22WeiliWang_3-1758329134480.png%22%20style%3D%22width%3A%20400px%3B%22%3E%3Cspan%20class%3D%22lia-inline-image-display-wrapper%22%20image-alt%3D%22WeiliWang_3-1758329134480.png%22%20style%3D%22width%3A%20309px%3B%22%3E%3Cimg%20src%3D%22https%3A%2F%2Fcommunity.nxp.com%2Ft5%2Fimage%2Fserverpage%2Fimage-id%2F357823i1F6CD8F99B41AE98%2Fimage-size%2Fmedium%3Fv%3Dv2%26amp%3Bpx%3D400%22%20role%3D%22button%22%20title%3D%22WeiliWang_3-1758329134480.png%22%20alt%3D%22WeiliWang_3-1758329134480.png%22%20%2F%3E%3C%2Fspan%3E%3C%2FSPAN%3E%3C%2FP%3E%3CBR%20%2F%3E%3C%2FLINGO-BODY%3E%3CLINGO-SUB%20id%3D%22lingo-sub-2172996%22%20slang%3D%22en-US%22%20mode%3D%22CREATE%22%20translate%3D%22no%22%3ERe%3A%20RW612%20-%20PM4%20current%20is%20abnormal.%3C%2FLINGO-SUB%3E%3CLINGO-BODY%20id%3D%22lingo-body-2172996%22%20slang%3D%22en-US%22%20mode%3D%22CREATE%22%3E%3CP%3EHi%2C%3C%2FP%3E%0A%3CP%3ECould%20you%20please%20share%20a%20picture%20of%20your%20FRDMs%3F%3C%2FP%3E%0A%3CP%3EWe%20are%20checking%20this.%20Please%20give%20me%20some%20time%20until%20I%20get%20an%20update%20to%20share.%3C%2FP%3E%0A%3CBR%20%2F%3E%0A%3CP%3ERegards%2C%3C%2FP%3E%0A%3CP%3EDaniel.%3C%2FP%3E%3C%2FLINGO-BODY%3E%3CLINGO-SUB%20id%3D%22lingo-sub-2172431%22%20slang%3D%22en-US%22%20mode%3D%22CREATE%22%20translate%3D%22no%22%3ERe%3A%20RW612%20-%20PM4%20current%20is%20abnormal.%3C%2FLINGO-SUB%3E%3CLINGO-BODY%20id%3D%22lingo-body-2172431%22%20slang%3D%22en-US%22%20mode%3D%22CREATE%22%3E%3CP%3EHi%20Daniel.%3C%2FP%3E%3CP%3EI've%20identified%20the%20700%C2%B5A%20%22gap%20current%22%3B%20my%20measurements%20show%20that%20this%20current%20is%20being%20drawn%20from%20the%20VPA%20pin.%20Is%20this%20issue%20something%20that%20can%20be%20resolved%20through%20software%20updates%20or%20patches%3F%20We%20have%20already%20purchased%201560%20units%20from%20U-blox%2C%20and%20our%20client%20is%20about%20to%20undergo%20RF%20certification%20in%20six%20different%20countries.%20I%20need%20to%20know%20if%20this%20problem%20can%20be%20fixed.%3C%2FP%3E%3CP%3EIs%20it%20possible%20to%20solve%20this%20problem%20using%20a%20patch%3F%3C%2FP%3E%3CP%3E%3CSPAN%20class%3D%22lia-inline-image-display-wrapper%20lia-image-align-inline%22%20image-alt%3D%22WeiliWang_0-1758251280118.png%22%20style%3D%22width%3A%20400px%3B%22%3E%3Cspan%20class%3D%22lia-inline-image-display-wrapper%22%20image-alt%3D%22WeiliWang_0-1758251280118.png%22%20style%3D%22width%3A%20400px%3B%22%3E%3Cimg%20src%3D%22https%3A%2F%2Fcommunity.nxp.com%2Ft5%2Fimage%2Fserverpage%2Fimage-id%2F357653iF0A23BDD20FFD451%2Fimage-size%2Fmedium%3Fv%3Dv2%26amp%3Bpx%3D400%22%20role%3D%22button%22%20title%3D%22WeiliWang_0-1758251280118.png%22%20alt%3D%22WeiliWang_0-1758251280118.png%22%20%2F%3E%3C%2Fspan%3E%3C%2FSPAN%3E%3C%2FP%3E%3CBR%20%2F%3E%3C%2FLINGO-BODY%3E%3CLINGO-SUB%20id%3D%22lingo-sub-2172057%22%20slang%3D%22en-US%22%20mode%3D%22CREATE%22%20translate%3D%22no%22%3ERe%3A%20RW612%20-%20PM4%20current%20is%20abnormal.%3C%2FLINGO-SUB%3E%3CLINGO-BODY%20id%3D%22lingo-body-2172057%22%20slang%3D%22en-US%22%20mode%3D%22CREATE%22%3E%3CP%3EHi%20Daniel.%3C%2FP%3E%3CP%3Ealso%20I%20have%20tried%20tested%20PM3%20mode%3C%2FP%3E%3CP%3EFor%20the%20PM3%20mode.%3C%2FP%3E%3CP%3Eboth%20the%20FRDM612%20are%20the%20same.%3C%2FP%3E%3CP%3Ethe%20PM3%20current%20consumption%20about%200.96mA%3C%2FP%3E%3CP%3EHowever%2C%20when%20entering%20PM4%20mode%2C%20the%20problematic%20FRDM612%20will%20become%201.19mA%2C%20while%20the%20normal%20FRDM%20is%20about%200.47mA%3C%2FP%3E%3C%2FLINGO-BODY%3E%3CLINGO-SUB%20id%3D%22lingo-sub-2171746%22%20slang%3D%22en-US%22%20mode%3D%22CREATE%22%20translate%3D%22no%22%3ERe%3A%20RW612%20-%20PM4%20current%20is%20abnormal.%3C%2FLINGO-SUB%3E%3CLINGO-BODY%20id%3D%22lingo-body-2171746%22%20slang%3D%22en-US%22%20mode%3D%22CREATE%22%3E%3CP%3EHi%20Daniel.%3C%2FP%3E%3CP%3ESorry%2C%20JP9%3A%20474mA%20should%20be%20corrected%20to%20474uA%2C%20not%20mA.%3CBR%20%2F%3EAlso%2C%20I%20looked%20at%20the%20power%20tree%20after%20JP9%2C%20except%20for%20JP7%20and%20JP5.%3CBR%20%2F%3EIf%20I%20want%20to%20analyze%20this%20further%2C%20can%20I%20only%20measure%20R218%20and%20R196%20to%20identify%20the%20power%20consumption%20sources%3F%20Would%20measuring%20the%20power%20tree%20of%20these%20two%20paths%20be%20helpful%20to%20you%3F%3C%2FP%3E%3CP%3E%3CSTRONG%3EI%20have%20uploaded%20the%20FRDM612%20schematic%20in%20the%20attached%20file.%3C%2FSTRONG%3E%3C%2FP%3E%3CP%3E%3CSTRONG%3EFRDM-RW612-SCH.pdf%3C%2FSTRONG%3E%3C%2FP%3E%3CP%3E%3CSPAN%20class%3D%22lia-inline-image-display-wrapper%20lia-image-align-inline%22%20image-alt%3D%22WeiliWang_0-1758180854622.png%22%20style%3D%22width%3A%20400px%3B%22%3E%3Cspan%20class%3D%22lia-inline-image-display-wrapper%22%20image-alt%3D%22WeiliWang_0-1758180854622.png%22%20style%3D%22width%3A%20400px%3B%22%3E%3Cimg%20src%3D%22https%3A%2F%2Fcommunity.nxp.com%2Ft5%2Fimage%2Fserverpage%2Fimage-id%2F357470iED089C0216B0623D%2Fimage-size%2Fmedium%3Fv%3Dv2%26amp%3Bpx%3D400%22%20role%3D%22button%22%20title%3D%22WeiliWang_0-1758180854622.png%22%20alt%3D%22WeiliWang_0-1758180854622.png%22%20%2F%3E%3C%2Fspan%3E%3C%2FSPAN%3E%3C%2FP%3E%3CBR%20%2F%3E%3C%2FLINGO-BODY%3E%3CLINGO-SUB%20id%3D%22lingo-sub-2171544%22%20slang%3D%22en-US%22%20mode%3D%22CREATE%22%20translate%3D%22no%22%3ERe%3A%20RW612%20-%20PM4%20current%20is%20abnormal.%3C%2FLINGO-SUB%3E%3CLINGO-BODY%20id%3D%22lingo-body-2171544%22%20slang%3D%22en-US%22%20mode%3D%22CREATE%22%3E%3CP%3EHi%2C%26nbsp%3B%3C%2FP%3E%0A%3CP%3EThank%20you%20for%20such%20detailed%20information.%20I%20just%20want%20to%20be%20completely%20sure%20I%20understand%20your%20setup.%3C%2FP%3E%0A%3CP%3EI%20will%20need%20to%20do%20some%20testing%20on%20my%20side.%26nbsp%3B%3C%2FP%3E%0A%3CP%3EMeanwhile%2C%20please%20confirm%20if%20this%20is%20a%20typo%3A%20%22%3CEM%3EThis%20means%20that%20I%20have%20approximately%20%3CSTRONG%3E800mA%3C%2FSTRONG%3E%20of%20leakage%3C%2FEM%3E%22.%20Aren't%20these%20%3CSTRONG%3E800uA%3C%2FSTRONG%3E%3F%3C%2FP%3E%0A%3CP%3EYou%20also%20mentioned%20%22%3CEM%3EOn%20DK1%2C%20measuring%20current%20through%20JP9%2C%20the%20PM4%20current%20consumption%20is%20around%20%3CSTRONG%3E400%20%C2%B5A%3C%2FSTRONG%3E%2C%20which%20is%20as%20expected%3C%2FEM%3E.%22.%20But%20you%20also%20mentioned%20%22%3CEM%3EFRDM1(O.K%20case)%20%3CSTRONG%3EJP9%3A474mA%3C%2FSTRONG%3E%20JP5%3A21uA%20JP7%3A444uA.%3C%2FEM%3E%22.%20Is%20the%20measure%20on%20JP9%20474uA%20instead%20of%20474mA%3F%3C%2FP%3E%0A%3CBR%20%2F%3E%0A%3CP%3ERegards%2C%3C%2FP%3E%0A%3CP%3EDaniel.%3C%2FP%3E%3C%2FLINGO-BODY%3E%3CLINGO-SUB%20id%3D%22lingo-sub-2170772%22%20slang%3D%22en-US%22%20mode%3D%22CREATE%22%20translate%3D%22no%22%3ERe%3A%20RW612%20-%20PM4%20current%20is%20abnormal.%3C%2FLINGO-SUB%3E%3CLINGO-BODY%20id%3D%22lingo-body-2170772%22%20slang%3D%22en-US%22%20mode%3D%22CREATE%22%3E%3CP%3EHi%20Daniel.%3C%2FP%3E%3CP%3EYour%20understanding%20is%20very%20correct.%3C%2FP%3E%3CP%3EI%20studied%20AN14464.%3CBR%20%2F%3EI%20used%20three%20current%20meters%20to%20measure%20JP9%2C%20JP5%2C%20and%20JP7.%3CBR%20%2F%3EThe%20results%20are%20as%20follows%3A%3C%2FP%3E%3CP%3EFRDM1(O.K%20case)%20JP9%3A474mA%20JP5%3A21uA%20JP7%3A444uA.%3C%2FP%3E%3CP%3EFRDM2(K.O%20case)%20JP9%3A1.26mA%20JP5%3A21uA%20JP7%3A448uA.%3C%2FP%3E%3CP%3EIn%20K.O.'s%20case%2C%20I%20noticed%20that%20JP9%20consumed%201.26mA%2C%20but%20JP5%20and%20JP7%20combined%20consumed%20469uA.%20This%20means%20that%20I%20have%20approximately%20800mA%20of%20leakage%20coming%20from%20somewhere%20below%20the%20JP9%20node.%3C%2FP%3E%3CBR%20%2F%3E%3CP%3EDo%20you%20have%20any%20suggestions%20that%20I%20can%20try%20to%20troubleshoot%3F%3C%2FP%3E%3CP%3EWe're%20using%20the%20Ublox%20W10%20and%20are%20experiencing%20this%20issue.%3CBR%20%2F%3EWe've%20done%20some%20small-scale%20production.%3CBR%20%2F%3E413%20modules%20have%20a%20current%20draw%20between%20300%20and%20500uA.%3CBR%20%2F%3E70%20modules%20have%20a%20current%20draw%20between%20501%20and%20800uA.%3CBR%20%2F%3E32%20modules%20have%20a%20current%20draw%20between%20801%20and%20900uA.%3CBR%20%2F%3E15%20modules%20have%20a%20current%20draw%20between%20901%20and%201050uA.%3C%2FP%3E%3CBR%20%2F%3E%3C%2FLINGO-BODY%3E%3CLINGO-SUB%20id%3D%22lingo-sub-2170641%22%20slang%3D%22en-US%22%20mode%3D%22CREATE%22%20translate%3D%22no%22%3ERe%3A%20RW612%20-%20PM4%20current%20is%20abnormal.%3C%2FLINGO-SUB%3E%3CLINGO-BODY%20id%3D%22lingo-body-2170641%22%20slang%3D%22en-US%22%20mode%3D%22CREATE%22%3E%3CP%3EHi%2C%3C%2FP%3E%0A%3CP%3ECould%20you%20please%20help%20me%20confirm%20the%20following%3F%3C%2FP%3E%0A%3CP%3EYou%20ran%20the%20same%20test%20using%20the%20same%20example%20on%20two%20FRDM%20boards.%3C%2FP%3E%0A%3CUL%3E%0A%3CLI%3E%3CSTRONG%3EFRDM%201%3C%2FSTRONG%3E%3CSPAN%3E%26nbsp%3B%3C%2FSPAN%3Eshows%20normal%20current%20consumption%2C%20even%20when%20hot%20air%20is%20applied.%3C%2FLI%3E%0A%3CLI%3E%3CSTRONG%3EFRDM%202%3C%2FSTRONG%3E%3CSPAN%3E%26nbsp%3B%3C%2FSPAN%3Econsumes%20about%201%20mA%20more%20than%20FRDM%201%20under%20normal%20conditions%2C%20but%20when%20hot%20air%20is%20applied%2C%20its%20current%20consumption%20drops%20to%20match%20that%20of%20FRDM%201.%3C%2FLI%3E%0A%3C%2FUL%3E%0A%3CP%3EIs%20my%20understanding%20correct%3F%3C%2FP%3E%0A%3CP%3EFor%20reference%2C%20I%20recommend%20taking%20a%20look%20at%20AN14464.%3C%2FP%3E%0A%3CP%3ERegards%2C%3CBR%20%2F%3EDaniel%3C%2FP%3E%3C%2FLINGO-BODY%3E