MPXV7002DP not working

取消
显示结果 
显示  仅  | 搜索替代 
您的意思是: 

MPXV7002DP not working

1,849 次查看
JGmember
Contributor I

Hi, i am working on 5-hole pitot tube and i am using MPXV7002DP to measure differential pressure so i can calculate the speed with nucleo f103rb through adc port. I build a PCB so i can place it on my nucleo board. When we wanted to test te readings in DIY windtunnel it showed round 2400-2500 and not 2048 as it should. Later i found out that my supply voltage was 5.3V, i looked the datasheet and it says the max is 5.25V. When we increased wind flow it was still around 2400-2500. But when we blew on the sensor the adc value went higher. Than i wired 5V from nucleo but the adc value is still at 2400-2500. So is the sensor fried, but if so the sensor output would be 0V and i measured 2.65V which is acceptable. Can you please help me? 

 

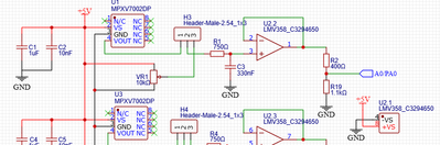
My shematic: 

JGmember_0-1750351759253.png

I use a jumper so i can change whether the signal is from the sensor or trimpod.

 

0 项奖励
3 回复数

1,827 次查看
RafaR
NXP Employee
NXP Employee

I am starting to work on your case, I will contact you soon.

0 项奖励

1,817 次查看
JGmember
Contributor I
Great, thank you. By the way is it better that i would change from my differential sensors to absolute sensors? Because i looked for differential sensors that start with 0Pa onward but there aren't many. It would be ideal 0Pa-2kPa, but i could find any differential sensor with that span. Now we only have half of what we can use. So yeah here is that question also, if its smarter to change to absolute sensors?
0 项奖励

1,801 次查看
RafaR
NXP Employee
NXP Employee

Hello JGmember

 

Okay, here are my thoughts on your case.

1.- I don't think the device is fried at least not because of the voltage, could you tell me what temperature the sensor was exposed to?

2.- When we increased wind flow it was still around 2400-2500

How much does the pressure increase? If it was a large increase, I think it is more likely that this has caused damage to the sensor than the voltage.

3.- Could you replace the part and comment if the fault persists?, if it is maybe your PCB has some noise

You can find some recommendations on noise considerations for this device in chapter 9 of the datasheet and AN1646

4.- It might be better to switch to an absolute one, these usually have greater range and slightly more robust performance.

 

I hope this information has helped you, please let me know if you need help with anything else.

Have a great day and best of luck.

0 项奖励
%3CLINGO-SUB%20id%3D%22lingo-sub-2119495%22%20slang%3D%22en-US%22%20mode%3D%22CREATE%22%3EMPXV7002DP%20%E4%B8%8D%E5%B7%A5%E4%BD%9C%3C%2FLINGO-SUB%3E%3CLINGO-BODY%20id%3D%22lingo-body-2119495%22%20slang%3D%22en-US%22%20mode%3D%22CREATE%22%3E%3CP%3E%E4%BD%A0%E5%A5%BD%EF%BC%8C%E6%88%91%E6%AD%A3%E5%9C%A8%E7%A0%94%E7%A9%B6%205%20%E5%AD%94%E7%9A%AE%E7%89%B9%E7%AE%A1%EF%BC%8C%E4%BD%BF%E7%94%A8%20MPXV7002DP%20%E6%B5%8B%E9%87%8F%E5%8E%8B%E5%B7%AE%EF%BC%8C%E4%BB%A5%E4%BE%BF%E9%80%9A%E8%BF%87%20adc%20%E7%AB%AF%E5%8F%A3%E4%BD%BF%E7%94%A8%20nucleo%20f103rb%20%E8%AE%A1%E7%AE%97%E9%80%9F%E5%BA%A6%E3%80%82%E6%88%91%E5%BB%BA%E4%BA%86%E4%B8%80%E4%B8%AA%20PCB%EF%BC%8C%E8%BF%99%E6%A0%B7%E6%88%91%E5%B0%B1%E5%8F%AF%E4%BB%A5%E6%8A%8A%E5%AE%83%E6%94%BE%E5%9C%A8%E6%88%91%E7%9A%84%E6%A0%B8%E6%9D%BF%E4%B8%8A%E3%80%82%E5%BD%93%E6%88%91%E4%BB%AC%E6%83%B3%E5%9C%A8%20DIY%20Windtunnel%20%E4%B8%AD%E6%B5%8B%E8%AF%95%20Teings%20%E8%AF%BB%E6%95%B0%E6%97%B6%EF%BC%8C%E5%AE%83%E6%98%BE%E7%A4%BA%E7%9A%84%E6%98%AF%202400-2500%20%E5%9C%86%EF%BC%8C%E8%80%8C%E4%B8%8D%E6%98%AF%E5%BA%94%E6%9C%89%E7%9A%84%202048%E3%80%82%E5%90%8E%E6%9D%A5%E6%88%91%E5%8F%91%E7%8E%B0%E6%88%91%E7%9A%84%E7%94%B5%E6%BA%90%E7%94%B5%E5%8E%8B%E6%98%AF%205.3V%EF%BC%8C%E6%88%91%E6%9F%A5%E7%9C%8B%E4%BA%86%E6%95%B0%E6%8D%AE%E8%A1%A8%EF%BC%8C%E6%9C%80%E5%A4%A7%E7%94%B5%E5%8E%8B%E6%98%AF%205.25V%E3%80%82%E5%BD%93%E6%88%91%E4%BB%AC%E5%A2%9E%E5%8A%A0%E9%A3%8E%E9%87%8F%E6%97%B6%EF%BC%8C%E9%A3%8E%E9%80%9F%E4%BB%8D%E5%9C%A8%202400-2500%20%E5%B7%A6%E5%8F%B3%E3%80%82%E4%BD%86%E5%BD%93%E6%88%91%E4%BB%AC%E5%AF%B9%E4%BC%A0%E6%84%9F%E5%99%A8%E5%90%B9%E6%B0%94%E6%97%B6%EF%BC%8Cadc%20%E5%80%BC%E5%B0%B1%E4%BC%9A%E5%8D%87%E9%AB%98%E3%80%82%E7%84%B6%E5%90%8E%EF%BC%8C%E6%88%91%E4%BB%8E%20nucleo%20%E6%8E%A5%E5%87%BA%205V%20%E7%94%B5%E5%8E%8B%EF%BC%8C%E4%BD%86%20adc%20%E5%80%BC%E4%BB%8D%E4%B8%BA%202400-2500%E3%80%82%E9%82%A3%E4%B9%88%E6%98%AF%E4%B8%8D%E6%98%AF%E4%BC%A0%E6%84%9F%E5%99%A8%E7%83%A7%E5%9D%8F%E4%BA%86%EF%BC%8C%E5%A6%82%E6%9E%9C%E6%98%AF%E7%9A%84%E8%AF%9D%EF%BC%8C%E4%BC%A0%E6%84%9F%E5%99%A8%E7%9A%84%E8%BE%93%E5%87%BA%E5%BA%94%E8%AF%A5%E6%98%AF%200V%EF%BC%8C%E8%80%8C%E6%88%91%E6%B5%8B%E9%87%8F%E5%88%B0%E7%9A%84%E6%98%AF%202.65V%EF%BC%8C%E8%BF%99%E6%98%AF%E5%8F%AF%E4%BB%A5%E6%8E%A5%E5%8F%97%E7%9A%84%E3%80%82%E6%82%A8%E8%83%BD%E5%B8%AE%E5%B8%AE%E6%88%91%E5%90%97%EF%BC%9F%20%3C%2FP%3E%3CBR%20%2F%3E%3CP%3E%E6%88%91%E7%9A%84%20%22shematic%22%EF%BC%9A%20%3C%2FP%3E%3CP%3E%3CSPAN%20class%3D%22lia-inline-image-display-wrapper%20lia-image-align-inline%22%20image-alt%3D%22JGmember_0-1750351759253.png%22%20style%3D%22width%3A%20400px%3B%22%3E%3Cspan%20class%3D%22lia-inline-image-display-wrapper%22%20image-alt%3D%22JGmember_0-1750351759253.png%22%20style%3D%22width%3A%20400px%3B%22%3E%3Cimg%20src%3D%22https%3A%2F%2Fcommunity.nxp.com%2Ft5%2Fimage%2Fserverpage%2Fimage-id%2F343803i196DE78046CBF152%2Fimage-size%2Fmedium%3Fv%3Dv2%26amp%3Bpx%3D400%22%20role%3D%22button%22%20title%3D%22JGmember_0-1750351759253.png%22%20alt%3D%22JGmember_0-1750351759253.png%22%20%2F%3E%3C%2Fspan%3E%3C%2FSPAN%3E%3C%2FP%3E%3CP%3E%E6%88%91%E4%BD%BF%E7%94%A8%E4%BA%86%E4%B8%80%E4%B8%AA%E8%B7%B3%E7%BA%BF%EF%BC%8C%E8%BF%99%E6%A0%B7%E5%B0%B1%E5%8F%AF%E4%BB%A5%E6%94%B9%E5%8F%98%E4%BF%A1%E5%8F%B7%E6%98%AF%E6%9D%A5%E8%87%AA%E4%BC%A0%E6%84%9F%E5%99%A8%E8%BF%98%E6%98%AF%E5%8E%8B%E7%BA%BF%E9%92%B3%E3%80%82%3C%2FP%3E%3CBR%20%2F%3E%3C%2FLINGO-BODY%3E%3CLINGO-SUB%20id%3D%22lingo-sub-2120334%22%20slang%3D%22en-US%22%20mode%3D%22CREATE%22%20translate%3D%22no%22%3ERe%3A%20MPXV7002DP%20not%20working%3C%2FLINGO-SUB%3E%3CLINGO-BODY%20id%3D%22lingo-body-2120334%22%20slang%3D%22en-US%22%20mode%3D%22CREATE%22%3E%3CP%3E%E4%BD%A0%E5%A5%BD%EF%BC%8CJG%20%E6%88%90%E5%91%98%3C%2FP%3E%0A%3CBR%20%2F%3E%0A%3CP%3E%E5%A5%BD%E5%90%A7%EF%BC%8C%E4%BB%A5%E4%B8%8B%E6%98%AF%E6%88%91%E5%AF%B9%E4%BD%A0%E8%BF%99%E4%B8%AA%E6%A1%88%E5%AD%90%E7%9A%84%E7%9C%8B%E6%B3%95%E3%80%82%3C%2FP%3E%0A%3CP%3E1.-%E6%88%91%E4%B8%8D%E8%AE%A4%E4%B8%BA%E8%AE%BE%E5%A4%87%E8%A2%AB%E7%82%B8%E4%BA%86%EF%BC%8C%E8%87%B3%E5%B0%91%E4%B8%8D%E6%98%AF%E5%9B%A0%E4%B8%BA%E7%94%B5%E5%8E%8B%EF%BC%8C%E4%BD%A0%E8%83%BD%E5%91%8A%E8%AF%89%E6%88%91%E4%BC%A0%E6%84%9F%E5%99%A8%E6%9A%B4%E9%9C%B2%E5%9C%A8%E4%BB%80%E4%B9%88%E6%B8%A9%E5%BA%A6%E4%B8%8B%E5%90%97%EF%BC%9F%3C%2FP%3E%0A%3CP%3E2.-%3CEM%3E%E5%BD%93%E6%88%91%E4%BB%AC%E5%A2%9E%E5%8A%A0%E9%A3%8E%E9%87%8F%E6%97%B6%EF%BC%8C%E9%A3%8E%E9%80%9F%E4%BB%8D%E5%9C%A8%202400-2500%20%E5%B7%A6%E5%8F%B3%E3%80%82%3C%2FEM%3E%3C%2FP%3E%0A%3CP%3E%E5%8E%8B%E5%8A%9B%E5%A2%9E%E5%8A%A0%E4%BA%86%E5%A4%9A%E5%B0%91%EF%BC%9F%E5%A6%82%E6%9E%9C%E5%A2%9E%E5%B9%85%E5%BE%88%E5%A4%A7%EF%BC%8C%E6%88%91%E8%AE%A4%E4%B8%BA%E9%80%A0%E6%88%90%E4%BC%A0%E6%84%9F%E5%99%A8%E6%8D%9F%E5%9D%8F%E7%9A%84%E5%8F%AF%E8%83%BD%E6%80%A7%E8%A6%81%E5%A4%A7%E4%BA%8E%E7%94%B5%E5%8E%8B%E3%80%82%3C%2FP%3E%0A%3CP%3E3.-%20%E6%82%A8%E8%83%BD%E5%90%A6%E6%9B%B4%E6%8D%A2%E9%83%A8%E4%BB%B6%E5%B9%B6%E8%AF%84%E8%AE%BA%E6%95%85%E9%9A%9C%E6%98%AF%E5%90%A6%E4%BB%8D%E7%84%B6%E5%AD%98%E5%9C%A8%EF%BC%9F%3C%2FP%3E%0A%3CP%3E%E6%82%A8%E5%8F%AF%E4%BB%A5%E5%9C%A8%E6%95%B0%E6%8D%AE%E8%A1%A8%E7%AC%AC%209%20%E7%AB%A0%E5%92%8C%20%3CSTRONG%3E%3CA%20href%3D%22https%3A%2F%2Fwww.nxp.com%2Fwebapp%2FDownload%3FcolCode%3DAN1646%26amp%3Blocation%3Dnull%22%20target%3D%22_blank%22%20rel%3D%22nofollow%20noopener%20noreferrer%22%3EAN1646%3C%2FA%3E%3C%2FSTRONG%3E%20%E4%B8%AD%E6%89%BE%E5%88%B0%E6%9C%89%E5%85%B3%E8%AF%A5%E8%AE%BE%E5%A4%87%E5%99%AA%E5%A3%B0%E6%B3%A8%E6%84%8F%E4%BA%8B%E9%A1%B9%E7%9A%84%E4%B8%80%E4%BA%9B%E5%BB%BA%E8%AE%AE%3C%2FP%3E%0A%3CP%3E4.-%20%E6%9C%80%E5%A5%BD%E6%8D%A2%E6%88%90%E7%BB%9D%E5%AF%B9%E5%BC%8F%E7%9A%84%EF%BC%8C%E5%AE%83%E4%BB%AC%E9%80%9A%E5%B8%B8%E8%8C%83%E5%9B%B4%E6%9B%B4%E5%A4%A7%EF%BC%8C%E6%80%A7%E8%83%BD%E6%9B%B4%E7%A8%B3%E5%AE%9A%E3%80%82%3C%2FP%3E%0A%3CBR%20%2F%3E%0A%3CP%3E%E5%B8%8C%E6%9C%9B%E8%BF%99%E4%BA%9B%E4%BF%A1%E6%81%AF%E5%AF%B9%E6%82%A8%E6%9C%89%E6%89%80%E5%B8%AE%E5%8A%A9%EF%BC%8C%E5%A6%82%E6%9E%9C%E6%82%A8%E8%BF%98%E9%9C%80%E8%A6%81%E5%85%B6%E4%BB%96%E5%B8%AE%E5%8A%A9%EF%BC%8C%E8%AF%B7%E5%91%8A%E8%AF%89%E6%88%91%E3%80%82%3C%2FP%3E%0A%3CP%3E%E7%A5%9D%E4%BD%A0%E6%84%89%E5%BF%AB%EF%BC%8C%E5%A5%BD%E8%BF%90%E8%BF%9E%E8%BF%9E%E3%80%82%3C%2FP%3E%3C%2FLINGO-BODY%3E%3CLINGO-SUB%20id%3D%22lingo-sub-2120074%22%20slang%3D%22en-US%22%20mode%3D%22CREATE%22%20translate%3D%22no%22%3ERe%3A%20MPXV7002DP%20not%20working%3C%2FLINGO-SUB%3E%3CLINGO-BODY%20id%3D%22lingo-body-2120074%22%20slang%3D%22en-US%22%20mode%3D%22CREATE%22%3E%E5%A4%AA%E5%A5%BD%E4%BA%86%EF%BC%8C%E8%B0%A2%E8%B0%A2%E3%80%82%E9%A1%BA%E4%BE%BF%E9%97%AE%E4%B8%80%E4%B8%8B%EF%BC%8C%E5%B0%86%E5%B7%AE%E5%88%86%E4%BC%A0%E6%84%9F%E5%99%A8%E6%8D%A2%E6%88%90%E7%BB%9D%E5%AF%B9%E4%BC%A0%E6%84%9F%E5%99%A8%E6%98%AF%E5%90%A6%E6%9B%B4%E5%A5%BD%EF%BC%9F%E5%9B%A0%E4%B8%BA%E6%88%91%E6%89%BE%E8%BF%87%E4%BB%8E%200Pa%20%E5%BC%80%E5%A7%8B%E7%9A%84%E5%B7%AE%E5%88%86%E4%BC%A0%E6%84%9F%E5%99%A8%EF%BC%8C%E4%BD%86%E6%95%B0%E9%87%8F%E4%B8%8D%E5%A4%9A%E3%80%82%E6%9C%80%E7%90%86%E6%83%B3%E7%9A%84%E6%98%AF%200Pa-2kPa%EF%BC%8C%E4%BD%86%E6%88%91%E6%89%BE%E4%B8%8D%E5%88%B0%E4%BB%BB%E4%BD%95%E5%85%B7%E6%9C%89%E8%AF%A5%E8%B7%A8%E5%BA%A6%E7%9A%84%E5%B7%AE%E5%88%86%E4%BC%A0%E6%84%9F%E5%99%A8%E3%80%82%E7%8E%B0%E5%9C%A8%EF%BC%8C%E6%88%91%E4%BB%AC%E5%8F%AA%E6%9C%89%E4%B8%80%E5%8D%8A%E8%83%BD%E7%94%A8%E3%80%82%E9%82%A3%E4%B9%88%E9%97%AE%E9%A2%98%E6%9D%A5%E4%BA%86%EF%BC%8C%E6%94%B9%E7%94%A8%E7%BB%9D%E5%AF%B9%E4%BC%A0%E6%84%9F%E5%99%A8%E6%98%AF%E5%90%A6%E6%9B%B4%E6%98%8E%E6%99%BA%EF%BC%9F%3C%2FLINGO-BODY%3E%3CLINGO-SUB%20id%3D%22lingo-sub-2119999%22%20slang%3D%22en-US%22%20mode%3D%22CREATE%22%20translate%3D%22no%22%3ERe%3A%20MPXV7002DP%20not%20working%3C%2FLINGO-SUB%3E%3CLINGO-BODY%20id%3D%22lingo-body-2119999%22%20slang%3D%22en-US%22%20mode%3D%22CREATE%22%3E%3CP%3E%E6%88%91%E6%AD%A3%E5%9C%A8%E7%9D%80%E6%89%8B%E5%A4%84%E7%90%86%E6%82%A8%E7%9A%84%E6%A1%88%E4%BB%B6%EF%BC%8C%E5%BE%88%E5%BF%AB%E4%BC%9A%E4%B8%8E%E6%82%A8%E8%81%94%E7%B3%BB%E3%80%82%3C%2FP%3E%3C%2FLINGO-BODY%3E