MPXV10GC6U CHANGES ITS OUTPUT

キャンセル
次の結果を表示 
表示  限定  | 次の代わりに検索 
もしかして: 

MPXV10GC6U CHANGES ITS OUTPUT

1,744件の閲覧回数
kumod
Contributor II

HI,  i am using MPXV10GC6U sensor for my application vaccume pressure is the input , at 1inch of the pressure the sensor shows different output at every time , how to tackle this ????

thank you in

kumod_0-1711686054615.png

 this is the interface i have used please guide me 

 

advance

ラベル(1)
0 件の賞賛
返信
4 返答(返信)

1,729件の閲覧回数
diazmarin09
NXP TechSupport
NXP TechSupport

Hello kumod,

I hope all is great with you. Thank you for using the NXP communities.

Please note that this is an uncompensated device. it means that the properties of the strain gauge itself are temperature dependent, requiring that the device be temperature compensated if it is to be used over an extensive temperature range.

Temperature compensation and offset calibration can be achieved rather simply with additional resistive components, or by designing your system using the MPX2010 series sensor.

You may review the application note below for further information.

Temperature compensation methods

I hope this information helps.

Regards,

David

0 件の賞賛
返信

1,694件の閲覧回数
kumod
Contributor II

suggest the pressure sensor which is capable of working 10kpa , gives analog output for 0kpa=0.5v, and 10kpa=5v

0 件の賞賛
返信

1,650件の閲覧回数
diazmarin09
NXP TechSupport
NXP TechSupport

Hello kumod,

I am pleased to contact you again.

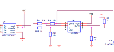
I recommend considering the following circuit for the signal conditioning. Such a circuit incorporates both span and offset temperature compensation.

diazmarin09_0-1711995410408.png

 

I hope this information will be useful for you.

Regards,

David

0 件の賞賛
返信

1,697件の閲覧回数
kumod
Contributor II
Thank you for your message and the valuable information,

i have tested for for resistor method both series and parallel

1. for series method sensor works automatically showing false reading going 1 to 10kpa at no vacuum.

2.for parallel method not sensing observed no change in output at all at 0 to 10kpa no sensing .
0 件の賞賛
返信