Hello,
I'm having some trouble to configure the SPI communication in FXLS8471Q accelerometer.
I'll need to get the data to each second, so, to do that, i configure a interrupt timer to send a request to read WHO_I_AM register each 1 sec, but reading the MISO pin with oscilloscope i've got this stranger signal.

But, changing the time that interrupt occurs for about 30us I get the correct signal, but i get the data more times than i need.
Another problem is that the accelerometer's configuration is very unstable. Sometimes, the accelerometer is sending some data and, when I turn off the power and turn it again, it does not send any data.
I suspect that the selection of the accelerometer as SPI is giving an error. What does it mean MISO pin floating? He will receive different voltage values?
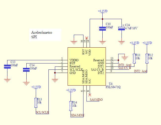
This is the schematic:

The RST pin is welded to ground.
I'd like to know if someone has a code example of the accelerometer configuration as SPI using a microcontroller. I use a DSP TMS320F, then it don't has a library ready for accelerometer, like a breakout board has.
Well, the last question, what means to say that register is auto-incremented? This means that when I read the OUT_X_MSB register the device will send me OUT_X_MSB value, than OUT_X_LSB, OUT_Y_MSB and so on?
Thanks!!