Cannot connect to FXLC95000 via BDM after programming a bareboard project (no ISF)

cancel
Showing results for 
Show  only  | Search instead for 
Did you mean: 

Cannot connect to FXLC95000 via BDM after programming a bareboard project (no ISF)

Jump to solution
24,295 Views
ilya
Contributor II

Hello,

After creating and programming a "bare-metal" project (not using ISF) into FXLC95000 no BDM connection can be established.

Tools: CodeWarrior 10.6, P&E USB Multilink Universal

Could you please advise on a possible reasons?

Thanks,

ilya

1 Solution
24,021 Views
JackITB
NXP Employee
NXP Employee

Hi Ilya,

I answered already several days ago but apparently it was "rejected by a moderator", and I just saw the notification now.

Anyway, here it is again:

Looking at the S19 record file, it seems that initial Stack Pointer (0x008040EC) is beyond the 16kBytes RAM area (0x0080000-0x00803FFF) so you may check the linker file. I don’t know how this exception is handled, nevertheless the BDM adaptor should be able to take control of the target during the POR reset.

To make sure that the Target “waits” the BDM signal after a POR, I suggest you do the following when the CW pop-up window instructs you to power cycle the DUT:

  • Switch off the EvalBoard with the small on/off switch
  • Press (and maintain) the reset push button
  • Switch on the EvalBoard power
  • Release the reset button
  • Click “ok” in the pop-up window

Let me know if this workaround solves your connection issue.

Regards,              Jacques.

View solution in original post

10 Replies
24,021 Views
david_diaz
NXP Employee
NXP Employee

Hello Ilya,

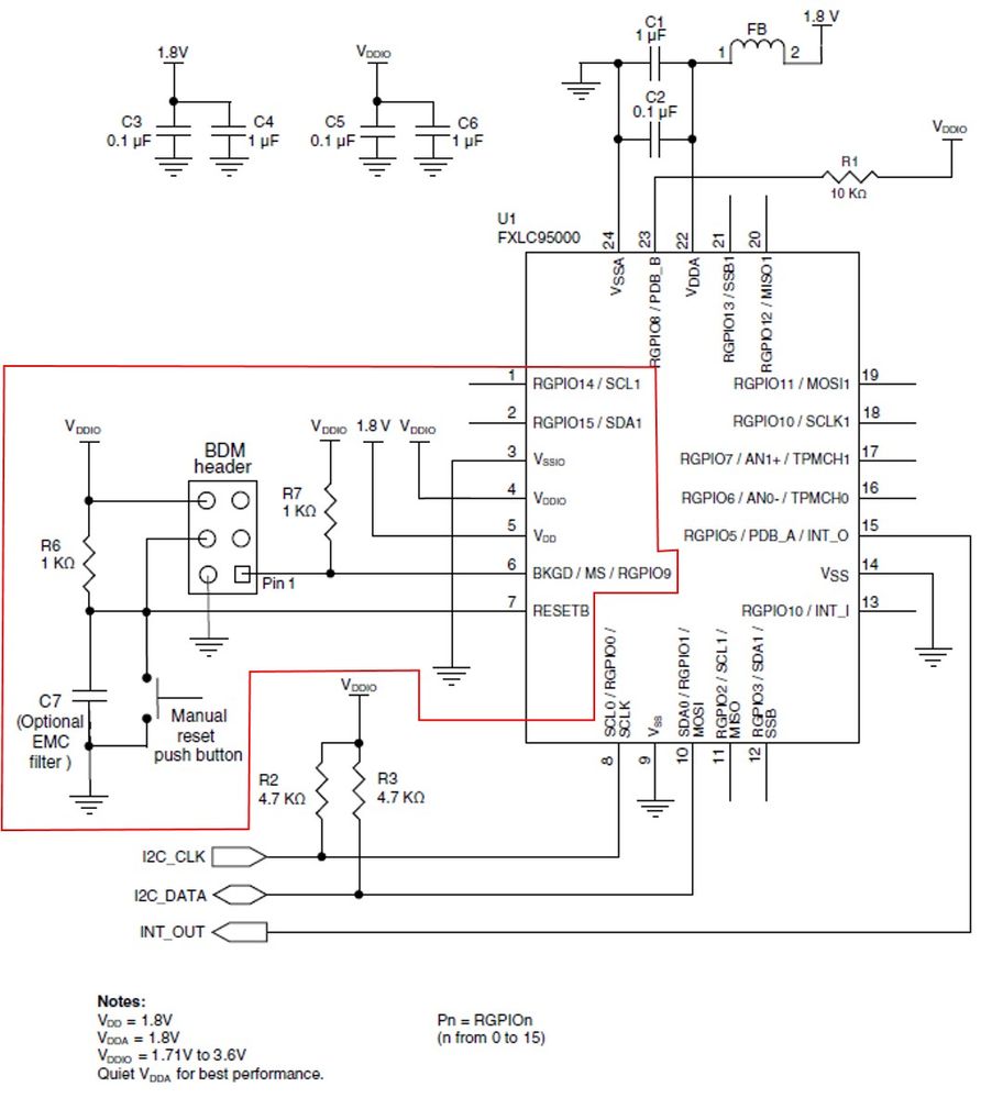
In case you are using your own board, please make sure you have the following configuration in order to program the device:

bdm.jpg

I hope this information will be useful for you.

Have a great day.

David

0 Kudos
Reply
24,021 Views
ilya
Contributor II

David,
Many thanks for your response.

But it is a KITFXLC95000EVM board

0 Kudos
Reply
24,021 Views
JackITB
NXP Employee
NXP Employee

Hi Ilia,

Can you give us more information such as:

- are you using the KITFXLC95000EVM development board or a custom one,

- do you get any warning/error message in the CW console or as a pop-up window,

- what are the Debug Configuration exact settings.

Any screenshot would be valuable to help us diagnose your issue.

Ultimately you may also provide your CW project.

Regards,     Jacques.

0 Kudos
Reply
24,021 Views
ilya
Contributor II

Hi Jacques,

Do you have any ideas?

0 Kudos
Reply
24,022 Views
JackITB
NXP Employee
NXP Employee

Hi Ilya,

I answered already several days ago but apparently it was "rejected by a moderator", and I just saw the notification now.

Anyway, here it is again:

Looking at the S19 record file, it seems that initial Stack Pointer (0x008040EC) is beyond the 16kBytes RAM area (0x0080000-0x00803FFF) so you may check the linker file. I don’t know how this exception is handled, nevertheless the BDM adaptor should be able to take control of the target during the POR reset.

To make sure that the Target “waits” the BDM signal after a POR, I suggest you do the following when the CW pop-up window instructs you to power cycle the DUT:

  • Switch off the EvalBoard with the small on/off switch
  • Press (and maintain) the reset push button
  • Switch on the EvalBoard power
  • Release the reset button
  • Click “ok” in the pop-up window

Let me know if this workaround solves your connection issue.

Regards,              Jacques.

24,021 Views
ilya
Contributor II

Jacques, it worked!

I believe I tried to do the same before ( to prevent a target to run from POR ) but it didn't work... So at first there was no such optimism after reading your comment, but I was pleasantly surprised when I did all the steps and it worked this time :smileyhappy: Thank you!

0 Kudos
Reply
24,021 Views
JackITB
NXP Employee
NXP Employee

Excellent !

As you are dealing with a "bare-metal" project, I was wondering wether you intend to program and process internal accelerometer measurement.

For your information, we are preparing a "bare-metal" project exemple to show customer how to do so.

It should be available within a few weeks, let me know if you are interested.

Regards,     Jacques.

0 Kudos
Reply
24,021 Views
ilya
Contributor II

Jacques,

Thank you, that would be great.

Yes, I intend to process accelerometer data and to calculate FFT using MAC.

Thanks, ilya

0 Kudos
Reply
24,021 Views
ilya
Contributor II

s-record is attached

0 Kudos
Reply
24,021 Views
ilya
Contributor II

Hi Jacques,

- it is KITFXLC95000EVM board, not a custom one.

- I constantly get a popup dialog asking to power cycle a board. But this doesn't help I assume a programming adapter can not "catch" a target during POR or something. This started to happen when I programmed a project.

After many unsuccessful connection attempts a chip was re-soldered, it was replaced by fresh one. This worked, I was able to "Attach" with debugger (w/o Flash programming). But when I tried to program my project again, the same issue appeared - no BDM communication.

- Debug configuration:
pastedImage_1.png

pastedImage_2.png

I tried to attach my s-record but I guess it was a reason why my previous post was rejected.

Thank you for your reply,

ilya

0 Kudos
Reply