The SE050 has 2 options to be powered:
- VIN and VCC are directly connected to power supply
- use the jumper setting of J14, '1-2' on the OM-SE050ARD board
- J14, '1-2' should be your default setting

- VIN is connected to power supply, VCC is connected to VOUT, ENA pin is controlled by the host MCU
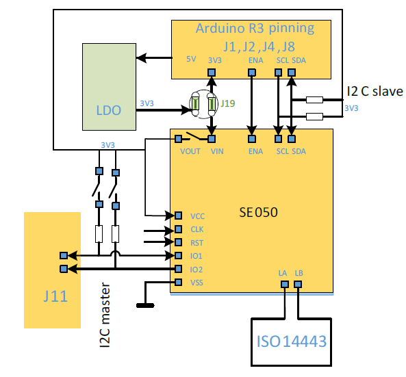
- ENA pin controls a switch between Vin and Vout
- ENA default pin value is high -> VCC is powered via VOUT
- use the jumper setting of J14, '3-4' on the OM-SE050ARD board


The SE050 has the option of a host conrolled HW reset:
ENA pin controls a switch between Vin and Vout (see Fig 4). In this way ENA pin can be used to effectively switch the power to VCC on and off.
• ENA default pin value is high
• ENA low will do a power cycle: ENA should be low ~0,5ms to execute a hard reset -> power will be switched off
• ENA must be set high again -> power up time ~3 ms
• ENA pin is available via the Arduino header J1, pin 6 and can be controlled by the host MCU

Please measure J1, pin 6 to check if the ENA pin is supported by the host controller board K64F, LPC55S, IMXRT, IMX6 or Rasp Pi.