When a Destructive Reset occurs, where does it move to the address value?

cancel
Showing results for 
Show  only  | Search instead for 
Did you mean: 

When a Destructive Reset occurs, where does it move to the address value?

827 Views
hagoo
Contributor I

hello,

 When a Destructive Reset occurs, where does it move to the address value in s32k31x?

is it Boot header address?

0 Kudos
Reply
1 Reply

816 Views
petervlna
NXP TechSupport
NXP TechSupport

Hello,

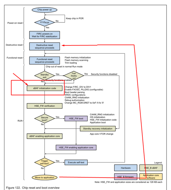
You will end up in sBAF as Reference manual explains:

petervlna_0-1679313674227.png

So 0x4F_4000 or 0x5F_4000

petervlna_1-1679313774593.png

petervlna_2-1679313781938.png

 

Best regards,

Peter

 

0 Kudos
Reply