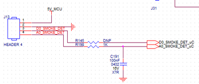
I am using MQ-2 smoke detector in my design.The sensor is working at 5V supply.This sensor has both analog and digital outputs.
I am using analog output in my design.The microcontroller used is FS32K146HAT0MLLT from NXP.The controller is also working at 5V.
The analog output varies from 0V to 5V so I did not use any voltage scaling circuit between sensor and microcontroller.
A LPF of cut off frequency 1.6Khz(arbitrarily chosen) is kept at the output of sensor.
May I know this circuit is fine or do I need to take care any other things.

In the datasheet I can see a current limit resistor(RL).Is that necessary. How do I design that resistor.
