S32K344 sbc FS26 example

取消
显示结果 
显示  仅  | 搜索替代 
您的意思是: 
已解决

S32K344 sbc FS26 example

跳至解决方案
1,810 次查看
Djuric
Contributor III

Hello,

After running the Sbc_fs26_example_IP_S32K344, I found that the result of the function Sbc_fs26_InitDevice() is  eReturnValue = 1 '\001',   which further fulfills the condition in line 98, and that causes /* Error during initialization. */.


2025-01-01_16h12_20.png

The signal that I get when I run the code, however, seems OK

2025-01-01_16h03_02.png

My question is, why doesn't the function Sbc_fs26_InitDevice()  return a value equal to E_OK?

What I noticed when initially loading the example was that the S32DS 3.6 reported a problem, which I successfully solved by adding the suggested files.
2025-01-01_15h49_04.png

2025-01-01_15h49_36.png

Could this be related to an initialization error?

0 项奖励
回复
1 解答
1,733 次查看
quangvuanh
NXP Employee
NXP Employee

Here are signals on my analyzer 

quangvuanh_1-1735898508305.png

And this is the settings for analyzer

quangvuanh_0-1735898436724.png

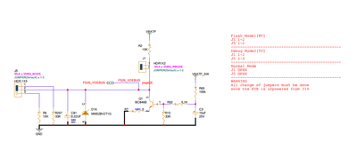
The board we use for example is S32K3X4EVB-T172 with schematic S32K3X4EVB-T172_PackRevB_Schematic. Jumpers are in their default position

quangvuanh_2-1735898607732.png

 

 

在原帖中查看解决方案

4 回复数
1,755 次查看
quangvuanh
NXP Employee
NXP Employee

Hi, from what I see on your logic analyzer, there is no data out from MOSI pin, it seems that MOSI bus is pulled up all the time, can you please check again your hardware setup?

 I have no problem with the example on my side

quangvuanh_0-1735878902139.png

 

0 项奖励
回复
1,741 次查看
Djuric
Contributor III

Thanks for your reply.

Can you upload a screenshot with signals from your logic analyzer ?

Also, what development board are you using?

Could you show in the datasheet of that development board, which jumper arrangement (operating mode) you set for FS26 ?

Thank you!

 

0 项奖励
回复
1,734 次查看
quangvuanh
NXP Employee
NXP Employee

Here are signals on my analyzer 

quangvuanh_1-1735898508305.png

And this is the settings for analyzer

quangvuanh_0-1735898436724.png

The board we use for example is S32K3X4EVB-T172 with schematic S32K3X4EVB-T172_PackRevB_Schematic. Jumpers are in their default position

quangvuanh_2-1735898607732.png

 

 

1,772 次查看
TomasVaverka
NXP TechSupport
NXP TechSupport

Hi Quang (@quangvuanh),

Could you please help with this question from Beam Global?

Thanks & BRs, Tomas

0 项奖励
回复