S32K344 LIN signals on UART Level/PINS

キャンセル
次の結果を表示 
表示  限定  | 次の代わりに検索 
もしかして: 

S32K344 LIN signals on UART Level/PINS

1,201件の閲覧回数
nxp_user001123
Contributor III

Hi Guys,

I got already two LIN Masters working on S32K344 with the LIN stack example, it was configured on LPUART 5 (PTB9/10) and 9 (PTB27/28) which for sure is connected to the internal LIN transceiver.

Now I want to connect an external LIN transceiver, which is using UART TX and RX to transform it into a LIN signal. I tried really a lot of things:

1) reconfigure LPUART 5/9 on other PINS, the hope was to geht the UART (LIN) signals on the arduino header pins to connect these pins with my external lin transceiver.

2) configure completly new LPUART 0 with TX and RX -> added configuration in S32DS in Ports; added a new LIN channel with the configured PINS.

Screenshot 2025-01-02 141759.png

-> Problem is alsways the same, I can not see any signal on the configured arduino headers with my oscilloscope (but I can see the 3.3V signals on the testpoint81). Can anybody help me where my problem is?

 

5 返答(返信)

1,147件の閲覧回数
nxp_user001123
Contributor III

Hi Petr,

Thanks for your answer. We have the S32K3X4EVB-T172 Evalboard. Honestly we try every possible configuration lpuart5 and lpuart9 but we cannot see anything on the Arduino Headers. We assumed that there will be some kind of UART signal 0V-3.3/5V. 

Then I also tried lpuart0 and the corresponding Arduino Headers, but we can not see any signal on the oscilloscope.

 

When I get your point, every connections of Arduino Header which has a Zero ohm resistor is not connected ? What is the idea of putting a zero ohm resistor there?

 

The idea behind our project is, to configure RX and TX lpuarts with corresponding LIN config in S32DS. And on HW site I want to connect to these pins and connect an external LIN transceiver (which is needing just UART RX, TX).

0 件の賞賛
返信

1,106件の閲覧回数
PetrS
NXP TechSupport
NXP TechSupport

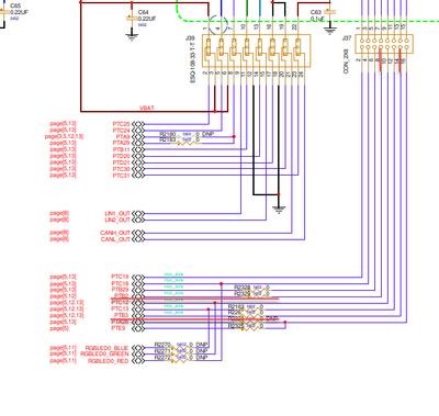
Hi,

zero ohms resistors are used to select different MCU pads to be connected to same Arduino header. Some resistors are marked as DNP in schematic so not placed, thus pad is not connected to header. But as I wrote LPUART9 with PTB2/PTB3 would be available on J37.10/J37.14.

PetrS_0-1736329336070.png

This would work, if you connect external transceiver and properly configure LPUART9 interrupts.
You can test as well without transceiver, if you short PTB2 and PTB3 and send message. You should see LIN frame signal there.

BR, Petr

0 件の賞賛
返信

1,170件の閲覧回数
PetrS
NXP TechSupport
NXP TechSupport

Hi,

not sure of the board you have, but for example on S32K3x4EVB-Q172 some of your selected pads are not connected to arduino header by default (by zero ohms resistors) or is connected to other parts. So check with schematic the signal availability and possible conflict with other IC connected.
However LPUART9 with PTB2/PTB3 would be available on J37.10/J37.14, this would work.

BR, Petr

0 件の賞賛
返信

1,145件の閲覧回数
nxp_user001123
Contributor III
What do you mean with J37.10 / J37.14?
0 件の賞賛
返信

1,117件の閲覧回数
PetrS
NXP TechSupport
NXP TechSupport

Hi,

J37.10 / J37.14 are pins 10 and 14 or arduino hearder J37

BR, Petr

0 件の賞賛
返信