Hi,
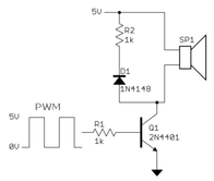
depending on type of buzzer a direct connection to MCU output is most probably not possible and simple transistor should be used, like below.

If you want to generate PWM signal then choose a pin ideally with FTM functionality. FTM channel can be configured for various output modes with PWM as well. Refer to device RM for more info.
Basic FTM examples can be found within S32 Design Studio.
BR, Petr