I seem to be breaking the ADC modules on my boards and I'm not sure how it's happening or why the ADC spits out false readings.
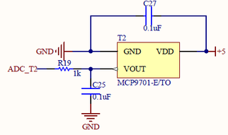
I'm using both ADCs on the S32K144. I sense temperature through the MCP9701 with a 1k resistor in series. On the other ADC I have a current transformer through an op amp rectifier circuit then a filter circuit with three 1k resistors in series and a 100nf cap to ground after each resistor.


One problem I noticed is that I'm using a 2.048V voltage reference but the datasheet seems to say the voltage reference is limited at 2.7V up to Vdda (which is 5V for me, I have vdd and vdda tied together at the chip with separate bypass capacitors).
This setup has been working for over 6 months so far and all readings have been very good so this is confusing. Out of the 60 boards I have produced, I've only had the ADC failure on 3 boards and only in the past week on newly installed boards.
One of the failed boards could have seen a voltage spike on the ADC input, though I would have thought the op amp would have limited the voltage spike from the CT. This spike happened on 5 boards and only 1 board is having ADC problems after I replaced the op amp that was fried.
ADC0 reads a very stable 22 or 23 counts even when grounding the pin.
ADC1 reads a sporadic 700-1100 counts that also does not react to grounding the pin.
ADC0 would have possibly seen the voltage spike.
My question is, what might cause the ADC to fail and how do I prevent this in the future? I understand you have limited info on my circuit so I'm just looking for general recommendations. Do the symptoms I describe sound like ADC failure? All other functions seem to work fine, digital I/O, CAN comms, UART.
Also, is 2.048V reference going to damage the board long term? Do I need to change this? I was attempting to maximize my resolution of the ADC.
These boards has 8 connectors that go to various CTs, a fan, a contactor coil, CAN comms, etc, and it seems that one of the box builds is frying the boards since all 3 of these failed boards were installed in 1 particular box. I haven't confirmed anything yet but I'm afraid to try another board and fry it since we have limited amounts on hand.
Thank you for your time