Q: How to set the LIN UART master/slave mode?

キャンセル
次の結果を表示 
表示  限定  | 次の代わりに検索 
もしかして: 

Q: How to set the LIN UART master/slave mode?

1,313件の閲覧回数
liujialu_2024
Contributor III

On board S32G-VNP-RDB2 with BSP 42.0.

I got the LIN UART device:

FLEX_LIN: /dev/ttyLF2

LLCE_LIN: ttyLF3 ttyLF4 ttyLF5 ttyLF6

then How can I know the LIN port is in Master or Slave mode?

In Linux user space, for example, with tools like stty or some others.

and How can I set the LIN port mode, master or slave?

タグ(5)
0 件の賞賛
返信
5 返答(返信)

1,194件の閲覧回数
chenyin_h
NXP Employee
NXP Employee

Hello, @liujialu_2024 

Yes, from hardware view, the LIN could be supported, since described clearly from the S32G2 RM and schematic(both LLCE LIN and LINFlexD).

But from BSP perspective, LIN are not officially supported by the BSP software. 

 

BR

Chenyin

0 件の賞賛
返信

1,264件の閲覧回数
chenyin_h
NXP Employee
NXP Employee

Hello, @liujialu_2024 

Thanks for you reply.

Yes, they could be configured to be used in UART mode by Linux BSP.

 

BR

Chenyin

0 件の賞賛
返信

1,257件の閲覧回数
liujialu_2024
Contributor III

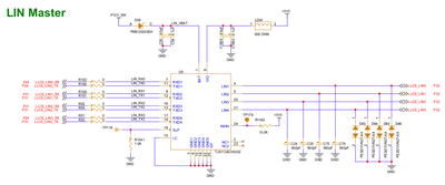
but according to the S32G-VNP-RDB2 sch

S32G-VNP-RDB2_DesignFiles/Schematic/SPF-47440_E.pdf

liujialu_2024_0-1732880782914.png

LLCE_LIN connect LIN Bus PHY chip: TJA1124CHG/0Z.

UART + LIN_PHY?

タグ(2)
0 件の賞賛
返信

1,296件の閲覧回数
chenyin_h
NXP Employee
NXP Employee

Hi, @liujialu_2024 

Thanks for your post.

From BSP UM, the LINFlexD on S32G is configured to UART mode in the BSP, it is not supported as LIN mode(both master and slave) in the BSP.

As a result, there is no such examples/implementation for your requirement.

Sorry for your inconvenience.

 

BR

Chenyin

0 件の賞賛
返信

1,267件の閲覧回数
liujialu_2024
Contributor III

What about LLCE_LIN0 ~ LLCE_LIN3, are they all in UART mode?

タグ(3)
0 件の賞賛
返信