Hi Radek and Alejandro,
Thank you very much for your reply on this issue. I have understood the relationship between actual measured deadtime and PWM module set, pre-driver(GDU) delay and extenral MOSFET turn on dely.
from our datasheet, when the PWM deadtime set 0, the GDU delay plus MOSFET turn-on dely will have a bout 0.2us addtional deadtime, so if we set PWM deadtime as 1us, the actual measured deadtime should be 1us + 0.2us== 1.2us:
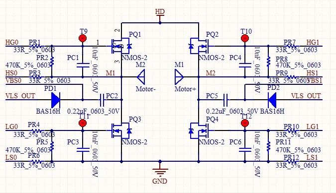
we set PMFCFG3_VLMODE=0b01 as you suggested(in fact, the PMFCFG3_VLMODE should be 0b00, for customer needs to control HSx and LSx PWM duty independently to drive the DC-brush motor move froward or inverse ), and measured the actual deadtime on our S12ZVML_MINIBRD , but the HSx deadtime is still 0.6us short than expected:
1. when we set PWM deadtime as 1.5us (HS is on Channel 2 and LSx is connected on Channel 4):

the deadtime on LSx is about 1.7us, and is OK:
while the deadtime on HSx is only about 0.9us, it has about 0.6us delay when HSx falling from on to off:
2. when we set PWM deadtime as 1us (HS is on Channel 2 and LSx is connected on Channel 4):

the deadtime on LSx is about 1.2us, and is OK:

while the deadtime on HSx while the deadtime on HSx is only about 0.4us, it still has about 0.6us delay whenHSx falling from on to off:

Why the HSx will always have 0.6us unexpected delay when drive it from high to low? and LSx has no such issue?
I think you can alos verify and repeat the issue on our demoboard, please help to explain the root cause.
Thanks~!
Best regard,
Enwei Hu