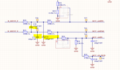
i found that the value of the filter capacitor have significate influence on the resistor value capture by OPA.
in my case the capacitors are 100pf*2 and 220pf*1, when i use 0.0005Ohm shunt resistor, the current cannot captured in right way. while i use 0.002Ohm shunt resistor, the current is right.
so how to choose the capacitors ? i read AN5207 and find no hints on this.
