Hi
I design the motor driver using mc9s12zvm。
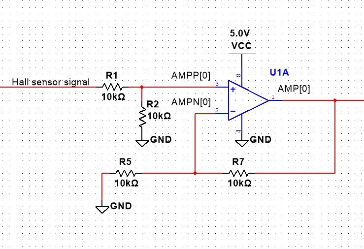
I use the hall current Sense ACS758 to sample the current,Output voltage, 2.5V.
To use over current comparator internally,I enabled and connected amp0.
When the input signal is 2.5V DC, the voltage of AMPP [0] pin is 1.25V, which is correct. However, AMPN [0] and AMP [0] can't output normally. They are high-frequency oscillation waveforms, similar to sine wave, which seems to be self-excited oscillation,
This circuit I use in other physical op amp amplifier (such as lm358) processing waveform is normal

I'd like to ask you some questions
1. Is the Current sense amplifier inside the chip different from the independent operational amplifier
2. Can Hall current sensor be used in internal Current sense amplifier without low resistance sampling resistor
3. How to use Current sense amplifier to realize the function of amplification factor 1