Hi, Daniel
thanks, i test and find you are right about the boost switch on /off voltage.
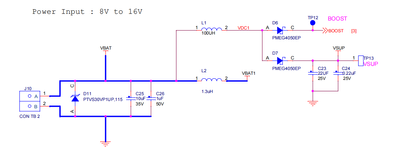
but i have a problem is the nosie of the inductor, the lower the vsup voltage is , the louder the noise of the inductor.
which value should i config to eliminate the nosie?
the parameter of the circuit is atatched.
