S12Z fails to boot

cancel
Showing results for 
Show  only  | Search instead for 
Did you mean: 

S12Z fails to boot

4,022 Views
thulzh
Contributor III

Hi,

    My group met a problem that some of our controllers using S12ZVC failed to boot. The defective rate is about 0.1%。

    The phenomenons list as below:

    1、turn on the battery, the LDO chip normally sends out VCC 15V while the S12ZVC doesn't boot. VDDX pin on BDM interface is 5V, which is generated from the external PNP controlled by the BCTL pin. Reset pin on BDM is 0.2V.

     2、Then, plug in the universal multilink debugger, the S12ZVC boot for a uncertain period of time, sometimes several seconds and sometimes several minutes.

     3、Connecting a 4.7k resistor to pull up the reset pin externally doesn't solve the problem.

      Since the status is not stable, it is not able to check the registers in debugging mode on the IDE.

       Any suggestions to find out what has happened to the chip?

      Thank you!

0 Kudos
Reply
6 Replies

4,009 Views
danielmartynek
NXP TechSupport
NXP TechSupport

Hi,

You can refer to the Power On Reset Sequence in the S12ZVM RM, it is the same for S12ZVC.

danielmartynek_0-1611567517194.png

https://www.nxp.com/products/processors-and-microcontrollers/additional-mpu-mcus-architectures/s12-m...

Can you scope VDD, VDDF, VDDA, VDDX along with the reset pin?

Is the reset pin disconnected from any other circuit on the board?

 

Regards,

Daniel

0 Kudos
Reply

3,988 Views
thulzh
Contributor III

Hi Daniel,

     Thank you for your suggestions.

     The S12Z has been covered by thermal compounds which is not able to be removed. Thus, I am not able to scope the VDDA VSUP pin. Fortunately, VDDX pin, connected to the external PNP, can be scope along with the reset pin. In the following graphs, the yellow signal is 'reset' and the blue signal is 'VDDX'. The normally working one is list first followed by the faulted one.

fig 1fig 1

fig 2fig 2

It shows that a sharp raising edge was missing in the faulted case although the tendency was similiar . There is a 10pF capacitor on the reset pin on both controller.

 

Regards,

Lu

0 Kudos
Reply

3,961 Views
danielmartynek
NXP TechSupport
NXP TechSupport

Hi Lu,

In fig 2, we can see that the MCU releases the reset pin when VDDX reaches the LVR threshold voltage.

S12ZVC RM rev.2.1, Table E-1.

danielmartynek_0-1612179457482.png

If it is not driven externally, the reset pin is then pulled to VDDX by the internal pull-up resistor.

Table A-8.

danielmartynek_1-1612179622194.png

What is connected to the reset pin besides the capacitor that you mentioned?

Can you disconnect everything including the debugger?

 

Thank you,

 

Regards,

Daniel

 

 

0 Kudos
Reply

3,959 Views
thulzh
Contributor III

Hi Daniel,

    The figures I have posted was captured without debugger.

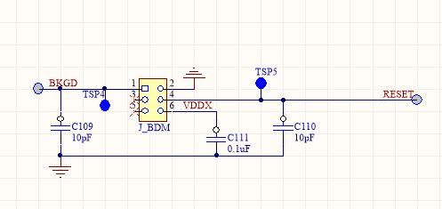
    In theory, nothing is connected to the reset pin except for the capacitor mentioned.

    fig 1fig 1

    So,  whether can it be said that it may be a problem related to the manufacturing process, such as bad soldering, external component damage, rather than a chip problem?

 

    Thank you!

     Regards,

     Lu

0 Kudos
Reply

3,356 Views
nateimig
Contributor II

This may help, but I think u need a pullup on the BKGD pin that also functions as the MODC or mode select pin which determines its in Normal Single-Chip Mode or Special Single-Chip Mode.

Just found this out over here, may or may not be the solution but worked for me. https://community.nxp.com/t5/S12-MagniV-Microcontrollers/New-DEVKIT-S12ZCV-Fails-to-boot/m-p/1583459...

0 Kudos
Reply

3,945 Views
danielmartynek
NXP TechSupport
NXP TechSupport

Hello Lu,

It is hard to say.

Even the capacitor can be burnt - there can be a short to the ground.

Can you share the whole schematic?

You can create a ticket if you do not want to share it here.

Is the TEST pin tied to the ground?

Is the MCU heating or is the power consumption of the failed part higher than usual?

 

Thank you,

BR, Daniel

 

0 Kudos
Reply