Below is the power consumption result and connect schematic, if ID1 or ID2 connect to GND,it will make MCU power increase.


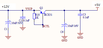
Note, BCTL connect to chip PIN 15.
according to the theoretical value, current will increase I=5V/4.7K=1.06mA,but actually it is I=6.4mA, what will make this happen?
Work mode | ID1 float ID2 float | ID1->GND ID2 float | ID1 float ID2->GND | ID1->GND ID2->GND | ID1 connect to GND ID2 connect to GND |
NORMAL mode | 19.27mA | 22.7mA | 22.7mA | 24.6mA | 19.27mA |
STOP mode | 0.03mA | 6.4mA | 6.4mA | 10.3mA | 0.03mA |
Test result is below.
1:Cut Q2,R10 component, enter int STOP mode, test current is I1=6.4mA,so the power consumption is not related with these componets.
2:If we cut off R8 resistance, and enter into STOP mode, the current value is I2=0.03mA,power consumption is normal.
3:If we do not cut off R8 component, ID1 short to GND,enter into STOP mode,test current is I3=6.3mA.
Pls help confirm below.
1. Whether S12ZVL inner LDO output VDDX will make this happen? From the consumption table, we could see, when enter into STOP mode, Ivddx MAX value is 5mA.
2. If remove R7, R8 component, config software as inner pull up, and replace R2 as 1.5K, enter int STOP mode, test current is 0.09mA. Why inner pull up resistance will ok? What is difference between inner and external pull up resistance?