How to wakeup the SR12VR with Port L in STOP mode

cancel
Showing results for 
Show  only  | Search instead for 
Did you mean: 

How to wakeup the SR12VR with Port L in STOP mode

1,126 Views
jeffy_zhou
Contributor I

Hi,

I'm using S12VR for STOP mode and wakeup testing. Using a button which is port L
as wakeup source, and HS0 as pull up, when push the button, Port L will capture a falling
edge, then Port L will occur a related interrupt which can wakeup S12VR. But seems it can't wakeup S12VR after entering STOP mode. I measured HS0 after STOP mode, seems the voltage is 0.

My question is at this condition, how to wakeup the SR12VR with Port L ?

0 Kudos
Reply
1 Reply

1,049 Views
danielmartynek
NXP TechSupport
NXP TechSupport

Hi,
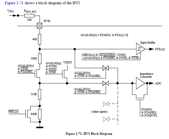
How did you configure the Port L pin?
Please see the below figure, it depends on the STOP/RUN mode.
The pins have the wakeup capability in Digital input function and it needs to be enabled in the PIEL register.

pastedImage_1.png

During stop mode operation the high-side drivers are shut down, i.e. the high-side drivers are disabled and their drivers are turned off. The bits in the data register which control the drivers (HSDRx) are cleared automatically.

Regards,
Daniel

0 Kudos
Reply