Application background:
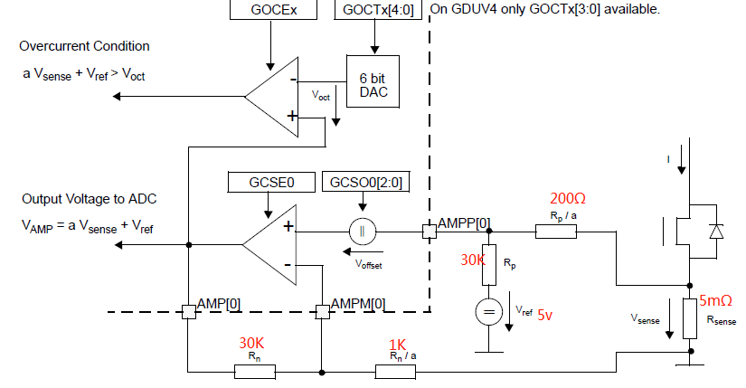
We are using MC9S12ZVMC25F1WKK intending to drive a motor (SRM) by its on-chip GDU module. The figure as shown is Current Sense Amplifier circuits configured with the datasheet.
Description:
Normal:I = 0,in the case of disabling the amplifier, VAMP ≈ 7mV; When enabled the amplifier VAMP ≈ 0.96V.
Abnormal:I = 0, in the case of disabling the amplifier, VAMP ≈ 73mV; When enabled the amplifier, VAMP ≈ 1.12V.
In addition, No matter Normal or Abnormal, it has been confirmed that the positive input voltage of the amplifier is 33 mV and Voffset is 0 .
Questions:
When disabled the amplifier, its output is shut down. But where is the “73mV” from? Why the actual value of the output voltage is larger than the calculated value when enabled the amplifier?
Is there a fault that includes configuring error and going wrong itself in the integrated amplifier?
Is the deviation between Normal and Abnormal only a difference between individuals? If so, what’s the reasons for generating the large deviation?