Current Sense Amplifier application of MC9S12ZVMC25F1WKK

取消
显示结果 
显示  仅  | 搜索替代 
您的意思是: 

Current Sense Amplifier application of MC9S12ZVMC25F1WKK

1,383 次查看
wangzhen
Contributor II

Application background

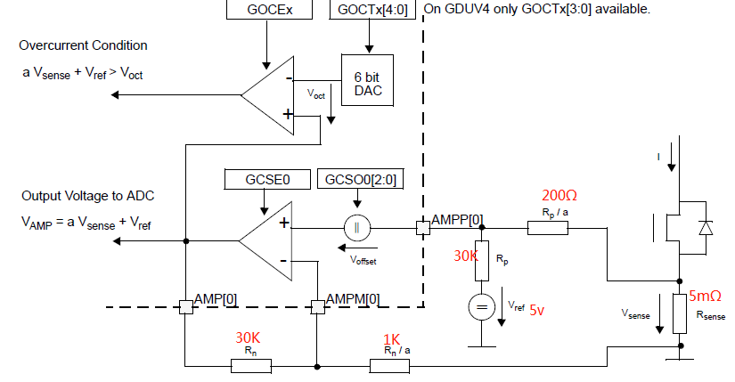
We are using MC9S12ZVMC25F1WKK intending to drive a motor (SRM) by its on-chip GDU module. The figure as shown is Current Sense Amplifier circuits configured with the datasheet.

Current Sense Amplifier circuits.png

Description:

  • NormalI = 0,in the case of disabling the amplifier, VAMP 7mV; When enabled the amplifier VAMP 0.96V.
  • AbnormalI = 0, in the case of disabling the amplifier, VAMP 73mV; When enabled the amplifier, VAMP 1.12V.

In addition, No matter Normal or Abnormal, it has been confirmed that the positive input voltage of the amplifier is 33 mV and Voffset is 0 . 

Questions

  1. When disabled the amplifier, its output is shut down. But where is the “73mV” from? Why the actual value of the output voltage is larger than the calculated value when enabled the amplifier?
  2. Is there a fault that includes configuring error and going wrong itself in the integrated amplifier?
  3. Is the deviation between Normal and Abnormal only a difference between individuals? If so, what’s the reasons for generating the large deviation?
1 回复

1,119 次查看
pachamatej
NXP Employee
NXP Employee

Hi,

Please replace the 200 ohm resistor with 1K. WHy?

1) Gain = 30k/200 = 150 is probably out of specification of the amplifier

2) Since Rp = Rn, then Rp/a = Rn/a. Your opamp configuration is unbalanced, therefore, I'm pretty sure it will not work.

Best regards

Matej