Hi Luke,
First off, sorry for the delay in responding to your query.
Here are a couple of comments/questions from our Apps team:
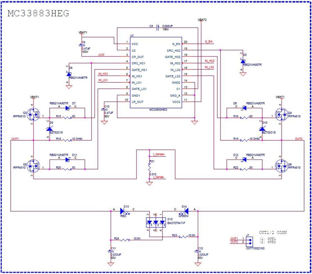
I am not sure why the customer used electrolytic capacitors for Clr_out and Ccp_out. The ceramic capacitors of appropriate voltage rating preferably with X7R dielectric would be a good choice for such applications. The electrolytic capacitors would be good choice for the bulk capacitor in the main battery/power line. Please see the schematic of our evaluation board.

It appears that the drain of the power stage is connected to a 10V supply, is this the same supply that is connected to Vcc? What is the current draw of the load? Is it possible that the load is causing the 12V 1W supply to overload.
To answer the questions about the ability to drive the load at 25kHz it is necessary to know what MOSFETs are being driven. Also, if the charge pump capacitors are not ceramic, then the specifications of the capacitors may reveal limitations to operation (a high ESR limits operation).
Are there decoupling capacitors on Vcc and Vcc2? If so, what is the value and type of capacitor? How does changing them affect the symptoms?
Best regards,
Tomas