i.MX8/ PCA9450 Power on sequence

取消
显示结果 
显示  仅  | 搜索替代 
您的意思是: 

i.MX8/ PCA9450 Power on sequence

1,757 次查看
justin_hsieh
Contributor II

Dear Team,

According to the i.MX8MN power-on sequence requirement, RTC_RESET_B must be pulled high before 32K_RTC_XTALI is ready. However, in the PCA9450 specifications, it is noted that 32K_RTC_XTALI is ready before RTC_RESET_B is pulled high. This presents a conflict, as both of these signals are provided by the PCA9450. Consequently, the current measurement results comply with the PMIC specifications but do not meet the i.MX8MN power-on sequence requirement.

We have verified the power-on sequence on the EVK board, and we obtained the same result: 32K_RTC_XTALI is ready before RTC_RESET_B is pulled high.

Please advise.

justin_hsieh_0-1736746685400.png

justin_hsieh_1-1736747043056.png

 

Thanks

0 项奖励
回复
9 回复数

1,743 次查看
justin_hsieh
Contributor II

Dear Sir,

Our observation shows that the 32K_RTC_XTAL is ready before the RTC_RESET_B is pulled high. However, this does not meet the power sequence requirement of the iMX8MN.

justin_hsieh_0-1736751132852.png

justin_hsieh_1-1736751238365.png

 

 

0 项奖励
回复

1,685 次查看
guoweisun
NXP TechSupport
NXP TechSupport

PMIC的这两个信号时许就是datasheet上的不会变。

但是I.MX的这个时许我想是不是他只指 crystal oscillator,并非指internal  oscillator。

还有一个问题就是违反了这个时许I.MX就不能工作了吗?

这里我只support PMIC not I.MX

0 项奖励
回复

1,680 次查看
justin_hsieh
Contributor II

Dear Sir,

EVK就是i.MX8搭配PCA9450, 單就spec.上的power sequence 的要求在RTC_RESET_B 與32K_RTC就不一樣, 而這兩根訊號都是PCA9450提供的, 測到的數值與PCA9450的spec. 接近, 但是卻無法符合i.MX8的需求.

SoC這邊工作正常, 可是我們內部PA單位會比對spec. 現在就是SoC端的power sequence fail. 

正常來說PMIC不是應該針對SoC的power sequence需求來設計的嗎?

這兩根訊號能透過FW調整時序嗎?

0 项奖励
回复

1,654 次查看
guoweisun
NXP TechSupport
NXP TechSupport

guoweisun_0-1736820515097.png

1RTC_RESET_B is pulled high in tRTC_RST after both LDO1 and LDO2 voltage come up.所以该信号跟clock信号没直接的联系

2:PCA9450 outputs the internal 32 kHz RC oscillator initially, while internal counter counts crystal oscillator output in tRTC_Tran after RTC_RESET_B is released.

如果非要这两个信号扯上关系t32k_en < tRTC_RST 所以clock的信号一定在RTC_RESET_B的信号前面出来。

guoweisun_1-1736820896431.png

 

我这里只support PMIC,我不太清楚I.MX的时许是不是写错了还是他另有歧义,比方说我之前说的他认为clock的信号是外部crystal生产的这样的话能讲的通,否则我建议提交一个case去confirm一下这个I,MX时许到底是指什么?

希望对您有所帮助,多谢!

BR

0 项奖励
回复

1,740 次查看
guoweisun
NXP TechSupport
NXP TechSupport

Could you please show the test point for 32K RTC_XTALI in your schematic?

0 项奖励
回复

1,712 次查看
justin_hsieh
Contributor II

Dear Sir,

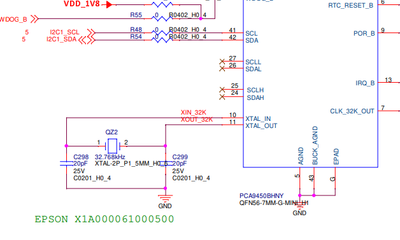
The 32K was provided by PMIC directly

justin_hsieh_0-1736756644287.png

 

justin_hsieh_1-1736756693049.png

 

0 项奖励
回复

1,709 次查看
guoweisun
NXP TechSupport
NXP TechSupport

Did you use external crystal on XTAL_IN and XTAL_OUT?

guoweisun_0-1736757799279.png

 

0 项奖励
回复

1,704 次查看
justin_hsieh
Contributor II

Dear Sir,

Yes.

justin_hsieh_0-1736758437745.png

 

0 项奖励
回复

1,746 次查看
guoweisun
NXP TechSupport
NXP TechSupport

HI Justin

So what's your question here? or explain more about your issue.

Before do that please read carefully below info:

PCA9450 outputs the internal 32 kHz RC oscillator initially, while internal counter counts crystal
oscillator output in tRTC_Tran after RTC_RESET_B is released.

 

If the counter reaches 100, then CLK_32K_OUT
buffer input is switched to the external crystal oscillator from internal 32 kHz oscillator.

Clock stretch is applied during this clock source transition to prevent unwanted glitch.

If external 32.768 kHz crystal oscillator is not populated, CLK_32K_OUT pin outputs 32 kHz clock from internal 32 kHz oscillator.

0 项奖励
回复