Need to satisfy the requirement of cell balancing of 1A using AFE MC33771C

cancel
Showing results for 
Show  only  | Search instead for 
Did you mean: 

Need to satisfy the requirement of cell balancing of 1A using AFE MC33771C

2,316 Views
Vishal_Pandey
Contributor II

Hi, 

We have encountered situation where We require 1A in cell balancing, currently our setup  supports till 300mA(AFE's max capability). Can you suggest us solutions to satisfy our 1A cell balancing requirement. Can you also look into the diagram in the file attached to this message and verify whether this is possible ?. Differential max voltage across the MOSFET which is 10V is also not breached. 

Thanks in Advance,

Vishal

 

 

Cell Balancing @ 1A.png

Labels (1)
0 Kudos
Reply
3 Replies

2,304 Views
TomasVaverka
NXP TechSupport
NXP TechSupport

Hi Vishal,

The device supports external MOSFETs for passive balancing in order to increase the max balancing current.

There is an example schematic and safety analysis available for that, but they are confidential requiring an NDA in place. I would recommend you to create a standard support ticket to sign the NDA if needed and then ask for both the schematic as well as safety analysis.

Best regards,

Tomas

0 Kudos
Reply

2,312 Views
Vishal_Pandey
Contributor II

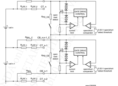
I feel even the diagram that I have attached in previous message  wont work due to internal Op-amp's config(shown in below image) which might throw fault.

AFE internal cell balancing structure.png

0 Kudos
Reply

955 Views
divyam
Contributor II

Hi @Vishal_Pandey 

Any success in getting the reference design/schematic for external cell balancing?

0 Kudos
Reply