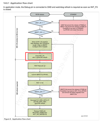
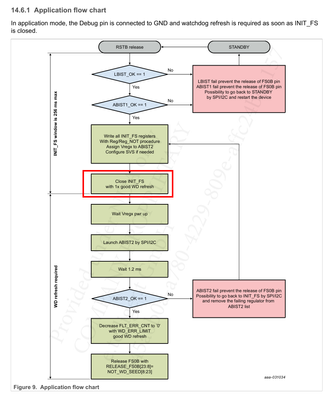
Hi all,
quick question: What happens, if the challenger WD is used, and a bad WD is sent during trying to close the FS_INIT?

There's the WD_ERR_LIMIT, but is it also applied here?
Currently we're seeing a direct assertion of the RSTB pin but want this to be confirmed.
Also regarding debug mode:
Would be behaviour here be identical? Also a instant reset when the wrong WD is sent?

Thank you
Andreas