Cell monitoring Circuit Using MC33772BTP1AE

取消
显示结果 
显示  仅  | 搜索替代 
您的意思是: 

Cell monitoring Circuit Using MC33772BTP1AE

4,865 次查看
shivam5594
Contributor I

Hi, I am trying to implement cell monitoring circuit using MC33772BTP1AE for 2 6S Li-Ion batteries connected in series. I am seeing this word "battery reference" and "cluster reference" in their basic application circuit diagram which is not explained well anywhere in the document.

 

Can someone help me to understand what does that mean? and also is this chip too old to use or still fine? 

Requirements:

  • Monitor 2 6S Li-Ion batteries in series
  • batteries are 22Ah 5C high discharge pouch cells
  • need to record temperature of the pack in future 
0 项奖励
回复
4 回复数

4,012 次查看
angela683
Contributor I

Hello, @shivam5594 Official Site

 

The terms “battery reference” and “cluster reference” in the context of the MC33772BTP1AE cell monitoring circuit typically refer to the common reference points used for voltage measurements across the battery cells or clusters of cells. The “battery reference” would be the ground or zero-volt reference point for the entire battery, while the “cluster reference” could be the reference point for a particular cluster or group of cells within the battery pack.

As for the MC33772BTP1AE chip, it is still a relevant and actively used component for battery cell monitoring applications. It is designed for automotive and industrial applications such as hybrid electric vehicles (HEV), electric vehicles (EV), energy storage systems (ESS), and uninterruptible power supply (UPS) systems. The chip supports up to 6 voltage channels, which aligns with your requirement to monitor 2 6S Li-Ion batteries in series. Additionally, it features temperature measurement capabilities, which will be useful for your future requirement to record the temperature of the pack.

 

I hope it's helpful for you.

 

 

Best Regard,
angela683

0 项奖励
回复

4,846 次查看
diazmarin09
NXP TechSupport
NXP TechSupport

Hello shivam5594,

I hope all is great with you. Thank you for using the NXP communities.

As we know, the MC33772B features up to 6 voltage channels. Therefore, your design seems correct as you are using 2 devices.

diazmarin09_0-1705004007812.png

 

Could you please share more details about the lack of definitions at the datasheet?

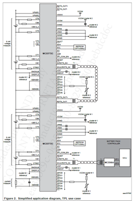
You may find Cell voltage and current measurement designs at the following application note:

AN12963 - MC33771x and MC33772x hardware design guideline

I do recommend to request and download such document from your Secure Files for a reference for your design.

diazmarin09_1-1705004015315.png

 

I hope this information helps.
Regards,
David

 

0 项奖励
回复

4,830 次查看
shivam5594
Contributor I

Thank you @diazmarin09, I have requested access to those documents. But here is my silly question, do they mean GND voltage or pack terminal voltage by Cluster reference? 

0 项奖励
回复

4,823 次查看
diazmarin09
NXP TechSupport
NXP TechSupport

Hello shivam5594,

Thank you for using the NXP community. 

Thank you for contacting us. It is our pleasure.

I do appreciate the clarification. First, the definition of such pins are listed below:

CGND - Communication decoupling ground, terminate to GNDSUB

AGND - Analog ground, terminate to GNDSUB

DGND - Digital ground, terminate to GNDSUB

 

In this case, I do recommend using the schematic of the Evaluation Board for MC33772 with SPI Communication as reference for our design. As you may noticed, those pins are related in how the different grounds are handled.

I hope this information will be useful for you.

Regards,

David 

0 项奖励
回复